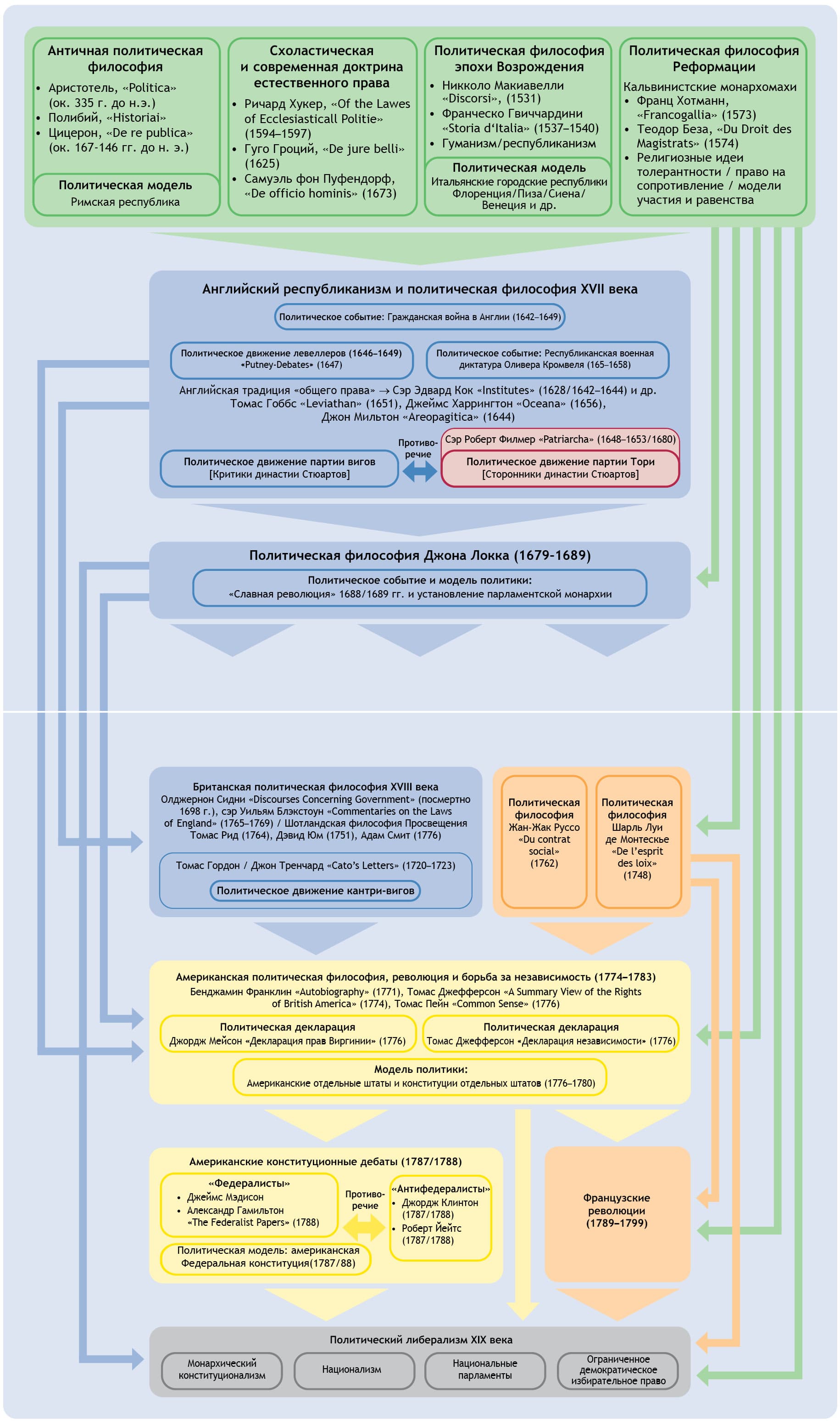
Часть I. Основы — от английской революции к политическому либерализму в Европе XIX века#
1. Англия в конце XVII века#
…[разница] между королем и тираном… заключается лишь в том, что один создает законы, ограничивающие его власть, и целью его правления является общественное благо, второй же всё подчиняет своей воле и прихоти. […]
Было бы ошибочно думать, что этот недостаток присущ лишь монархиям; другие формы правления столь же ему подвержены. Везде, где власть, вложенная в чьи-либо руки для управления народом и для сохранения его собственности, применяется в других целях и используется для того, чтобы разорить его, терзать или подчинить деспотическим и беспорядочным приказаниям тех, кто обладает этой властью, везде она тотчас же становится тиранией независимо от того, один ли человек пользуется этой властью или несколько.
Джон Локк. Два трактата о правлении (1679/1689)
Англия стояла на краю пропасти. В то время как католическая абсолютистская Франция под управлением «короля-солнца» Людовика XIV (1638–1715), победив в Голландской войне (1672–1678), окончательно достигла апогея своей экономической и политической мощи и заявила претензии на гегемонию во всей Европе, на Английское королевство, которое с момента смерти бездетной Елизаветы I Тюдор (1533–1603) терзали и разрывали на части серьезные религиозные столкновения и государственные кризисы (восстания, гражданская война и военная диктатура), в конце 1670-х годов обрушилось новое политическое потрясение. Вначале по стране с быстротой молнии распространились, вызвав настоящую истерию у населения, безосновательные слухи о том, что католики, и прежде всего иезуиты, готовят заговор («папистский заговор», Popish Plot) с целью убийства, направленный против королевского дома, который со времен Генриха VIII Тюдора (1491–1547) был привержен англиканству — разновидности протестантизма. Затем виги (Whigs) — входящие в состав английского парламента влиятельные протестантские аристократы-пуритане, которых возглавил 1-й граф Шефтсбери (1621–1683), лишь недавно освободившийся после двухлетнего заключения в Тауэре, выступили против Карла II (1630–1685), представителя происходившей из Шотландии династии Стюартов, правившего Англией на основании личной унии, и его сторонников. Главной целью вигов было любыми средствами исключить из престолонаследия наиболее вероятного преемника правящего монарха, его брата Якова II (1633–1701), поскольку тот перешел в римско-католическую веру и был тесно связан с закоренелым врагом — Францией. Это ожесточенное противостояние (Exclusion Crisis) угрожало ввергнуть страну, едва отошедшую от кровавой смуты 1640-х годов, в новую гражданскую войну. В его разгар среди поддерживавших династию Стюартов роялистов-тори (Tories) стало чрезвычайно популярным ссылаться на опубликованную еще в конце 1640-х годов и переизданную теперь книгу «Патриарх» политического теоретика сэра Роберта Филмера (1588–1653), чтобы дать универсальное обоснование праву королей из дома Стюартов наследовать престол в силу порядка, который будто бы восходит к первому библейскому человеку Адаму и установлен Богом, и их претензиям на абсолютную и неограниченную власть. Именно тогда, около 1679 года, прежде неизвестный широкой публике 47-летний секретарь и личный врач Шефтсбери по имени Джон Локк начал тайно работать над своим основным политико-философским сочинением, которое спустя десятилетие увидит свет под названием «Два трактата о правлении» и обретет чрезвычайную влиятельность. Этот политический памфлет, опровергающий утопические построения, направлен не против монархии как таковой, но против ее абсолютистских претензий, включая провозглашенное Филмером «Божественное право королей» (Divine Right of Kings), и противопоставляет им альтернативную либеральную и основанную на естественном праве модель правления. Ее идейным основанием послужили представления партии вигов, которая рекрутировала своих сторонников в первую очередь среди пуритан — протестантов, не согласных с англиканской церковью (диссентеры / Dissenter), усиливающейся лондонской буржуазии (City) и мелкого дворянства (джентри / Gentry).
Однако мятеж потерпел неудачу. После первоначальных успехов аристократов — противников и критиков короля (принятие закона о неприкосновенности личности, так называемого Хабеас корпус акт (Habeas Corpus Act) в 1679 году) в марте 1681 г. Карл II приказал распустить на неограниченный срок собрание аристократов (парламент / Parliament), существовавшее с XIV века и состоявшее из двух палат — верхней (палата лордов / House of Lords) и нижней (палата общин / House of Commons). Это стало демонстрацией силы короля и оскорбительным выпадом, на который его политические противники не имели никакого легального ответа в рамках системы правления, существовавшей в островной монархии. Ведь несмотря на то, что представленная в парламенте феодальная элита страны за предыдущие столетия, подобно как в соседней Франции, добилась для себя права выполнять функции верховного суда (Высокий суд парламента / High Court of Parliament), а также возможности предлагать законопроекты и подавать прошения (Petitions), к этому моменту обе палаты все еще были прочно связаны узами политической практики и традиции Средневековья и раннего Нового времени: они являлись всего лишь консультативными органами короны и, таким образом, были полностью обязаны своим существованием и подчинены правящему монарху и королевским чиновникам. В таких условиях публиковать «Два трактата о правлении» оказалось для Локка не только бесперспективно, но и весьма рискованно, даже опасно для жизни. Когда лишенным властных полномочий парламентариям-вигам не удалась и последняя (теперь уже насильственная) попытка осуществить желаемые политические изменения (заговор в Рай-Хаусе (Rye House Plot) 1683 года), Джону Локку и его соратникам оставалось лишь искать спасения за границей, в Нидерландах, чтобы избежать тюремного заключения и, несомненно, смертного приговора за измену родине. Через два года опасения английских протестантов и националистов сбылись — после естественной смерти Карла II новым королем Англии в 1685 году действительно стал его брат, франкофил-католик Яков II Стюарт.
1.1. «Два трактата о правлении» Джона Локка (1679/1689) как ключевое политическое сочинение#
1.1.1. Схоластическая картина мира и естественный закон Нового времени#
В отличие от такого более раннего автора, как Томас Гоббс (1588–1679), и более поздних французских энциклопедистов-материалистов предреволюционного периода, которых возглавляли Этьенн Бонно де Кондильяк (1714–1780), Жан-Батист Лерон Д’Аламбер (1717–1783) и Поль Анри Тири Гольбах (1723–1789), Джон Локк в своей политической философии не идет на радикальный разрыв с христианской метафизикой. Он, напротив, напрямую перенимает традиционное, схоластическое средневековое представление о замкнутом в себе Божественном порядке творения с действующими в нем вечными, установленными Богом естественными законами и естественными правами. Эта концепция была сформулирована еще в античности и позже в Высоком средневековье такими учителями католической церкви, как Фома Аквинский (1224/1225–1274), развита в елизаветинскую эпоху теоретиками англиканской церкви, например, Ричардом Гукером (1554–1600), и в Новое время достаточно долго оставалась основой идейного и духовного консенсуса в христианской Европе.
Однако в контексте систем правления, которые сложились в Европе начиная с раннего Средневековья, с их считавшимися практически неприкосновенными светскими и церковными авторитетами, политическая философия Локка оказывается радикально революционной, поскольку он, подобно представителям естественно-правового учения Нового времени Гуго Гроцию (1583–1645) и Самуэлю фон Пуфендорфу (1632–1694), подвергает серьезному сомнению расхожую интерпретацию христианско-средневековой картины мира как Божественной гармонии и легитимности, которая, якобы, может воплощаться и манифестироваться лишь в строго иерархической системе христианско-монархических институтов и феодального сословного порядка и посредством этой системы. Локк же, предвосхищая эпоху Просвещения XVIII века с ее требованием «выхода человека из состояния своего несовершеннолетия, в котором он находится по собственной вине» (И. Кант в работе «Ответ на вопрос: что такое Просвещение?» 1784 года), ставит в центр облеченных равными Божественными правами и обязанностями индивидов, действующих ответственно и по собственной воле. Ведь установленный Богом естественный закон, как его понимает Локк, не различает ни государств, ни конфессий, ни иерархий; его знание не ограничено неким узким кругом тех, кому он был бы сообщен или дан в откровении, благодаря чему у человека также нет потребности в светских и духовных властях и посредниках (князьях, священниках, правоведах и т. д.), чтобы осознать этот закон и следовать ему. Верховная Божественная заповедь, понятная каждому индивиду, обязывает каждого человека равным образом сохранять себя как собственность Бога, а также, насколько возможно, вносить свой вклад в сохранение всего творения, а значит, и всех остальных людей, которые также являются собственностью Бога. Эта наложенная Богом безусловная основная обязанность сохранять свою жизнь (включающая запрет убивать себя и других) дает человеку, делая вывод от противного, и такое же непреложное основное право на собственную жизнь. Отсюда для каждого отдельного индивида в пределах этого мира, в дела которого Бог-Творец более не вмешивается непосредственно, вытекает, наконец, естественное право («право природы») применять все имеющиеся в его распоряжении средства для сохранения своего существования, насколько это не угрожает существованию других. При этом Локк убежден, что только индивиды, мыслящие и действующие свободно, по своей воле и под свою ответственность, действительно в состоянии выполнять свои обязанности по защите себя самого и общества. Отнять у человека свободу, насильственно подчинить его другому и тем более обратить в рабство для Локка равно лишению возможности сохранять и защищать свою жизнь (и жизнь других), что напрямую противоречит Божественному закону природы, поэтому, в конечном счете, естественное право на жизнь неразрывно связано с естественным правом на свободу.
Настолько же фундаментальным является удовлетворение базовых потребностей человека. Установленный Богом закон природы, с одной стороны, не предполагает никаких существующих априори отношений господства или юрисдикции одного человека над другим, а с другой — не допускает и существующих самих по себе прав отдельных людей или групп на определенные блага или территории: всё сотворенное Богом предоставлено всем людям в общее владение. Только Божественная заповедь и обязанность сохранять свою жизнь путем свободного и ответственного использования своего труда, применяя его к природным благам и участкам земли, дает отдельному человеку право (которое можно считать третьим основным естественным правом) присваивать их себе как индивидуальную собственность — причем всегда с оговоркой, что это не будет создавать угрозы для самосохранения других людей (запрет на монополию) и что присваиваемое человеком не должно превышать того, что ему нужно для удовлетворения собственных потребностей (требование использования).
1.1.2. От естественного состояния к государству#
Чтобы ответить на вопрос, как соотносятся между собой Божественный естественный закон и формы правления, создаваемые людьми, и каким образом сформировать государственный строй, соответствующий Божественному естественному закону, Джон Локк прибегает к договорной теории, чрезвычайно популярной в политической философии XVII—XVIII веков, а также к использованной уже Томасом Гоббсом в «Левиафане» (1651) и Барухом де Спинозой (1632–1677) в «Политическом трактате» (1677) вспомогательной интеллектуальной конструкции воображаемого догосударственного первобытного состояния («естественное состояние»). Для Локка естественное состояние — самая чистая и исконная форма Божественного порядка творения, в которой отдельные индивиды совершенно независимы друг от друга и удовлетворяют свои потребности, будучи свободными от какого-либо общественного или институционального принуждения. В этом исходном состоянии каждый человек равным образом способен, вправе и обязан осуждать любое нарушение закона природы (как судья) и применять против нарушителя контрмеры материального характера (как полицейский), чтобы наказать его.
Хотя Локк не оценивает естественное состояние однозначно отрицательно (как Спиноза) и не считает, что оно обязательно является «войной всех против всех» (как Гоббс), все же существование людей в этом состоянии отмечено постоянными рисками и нестабильностью. С одной стороны, каждый отдельный человек беспомощен и беззащитен перед внезапными нападениями со стороны врагов, с другой — в силу склонности человеческой природы к безразличию и необъективности крайне маловероятно, что индивиды будут всегда выполнять вверенные им функции суда и исполнения наказаний с надлежащей осмотрительностью, нейтральностью и беспристрастностью. Чтобы преодолеть эти очевидные недостатки естественного состояния, не имеющие защиты люди рано или поздно договариваются о создании и устройстве организованной определенным образом общности, заключив между собой последовательно два соглашения: сначала общественный договор, являющийся учредительным манифестом любого правомерного политического сообщества, а затем договор подчинения, посредством которого уже учрежденное политическое сообщество на ограниченное время передает свою сконцентрированную политическую власть отдельным государственным институтам, определяя тем самым конкретную форму государства.
1.1.3. Общественный договор#
Общественным договором утверждается переход из естественного состояния в гражданское общество: изначально автономные и независимые индивиды объединяются в единое политическое тело (в политическое сообщество) и передают ему всю власть, которой они были наделены в естественном состоянии, свои индивидуальные полномочия и индивидуальные права — за исключением неотчуждаемой естественной правовой собственности (Property) на жизнь (Life), свободу (Liberty) и имущество (Estate), вытекающей из Божественного естественного закона. Этот единый политический организм функционирует строго по правилам базовой демократии, поскольку все его члены равны по своим правам и положению, однако, чтобы сохранить его политическую дееспособность, решения всегда принимаются исключительно по принципу большинства, но считаются затем решениями всего политического сообщества.
1.1.4. Договор подчинения#
Данное общее собрание, функционирующее по принципу большинства и являющееся институциональным ядром политического сообщества, на втором шаге принимает решение о том, кому оно передаст мандат на осуществление политической власти, то есть кого оно облечет правом разрабатывать и принимать конкретные правила и законы жизни государства (законодательной властью). От этого решения, которое и составляет суть договора подчинения, будет зависеть, какая форма государства с какими сроками полномочий правящих лиц сложится в дальнейшем. Так, если законодательная власть останется у общего собрания, то в государстве будет создана демократия; если ею будет наделена группа избранных правителей, то возникнет олигархия; если ее получит одно лицо, то будет учреждена монархия, которая, в свою очередь, может быть сформирована как выборная (правитель получает власть только до конца своей жизни) либо как наследственная (с правом династической передачи должности правителем); возможно также установление и смешанных форм. С истечением оговоренного времени правления договор подчинения теряет силу — и власть возвращается общему собранию, которое может передать ее вновь в прежнем порядке или же установить иную, альтернативную форму государства.
Для Локка, как ранее для Аристотеля, количество правящих лиц и выбор системы правления (демократия, олигархия, монархия, смешанные формы) никоим образом не позволяет дать ответ на вопрос о политическом и нравственном качестве и правомерности определенного государства, поскольку ответ зависит не от формы, но от того, каким образом осуществляется правление. Государство является конструкцией, искусственно созданной для себя людьми, которые, находясь в естественном состоянии, добровольно пошли на объединение. Поэтому в случае сомнений приоритет остается у индивидов и общества, ведь политическая власть и право ее осуществления всегда понимается лишь как нечто данное на время, что не позволяет облеченным властью претендовать ни на вечную привилегию, ни на особое положение в обществе.
1.1.5. Устройство и цель государства#
Поскольку на время действия договора подчинения общее собрание отказывается от активного вмешательства в политику, то неоспоримым центром, высшей инстанцией и «душой» любого государства (независимо от конкретной формы правления) становится непосредственно назначенная собранием законодательная власть. Соответственно, она, и только она, осуществляет — путем создания институтов — переход от выполнения судейских функций индивидами (в естественном состоянии) к облеченной необходимым авторитетом, нейтральной и принимающей обязательные для всех решения системе правосудия (судебная власть), которая имеет полномочия рассматривать и разрешать все без исключения гражданские споры между членами сообщества. То же касается и перехода — опять-таки путем создания институтов — от права самовластно наказывать преступников, имевшегося у индивидов в естественном состоянии, к обеспеченной всеми необходимыми кадровыми и материальными ресурсами центральной исполнительной власти, задача которой — либо предотвращать нарушения закона в будущем, либо оперативно, эффективно и соразмерно наказывать за них.
Сама же законодательная власть при этом располагает исключительным, монопольным и признанным всеми гражданами авторитетом и полномочием издавать собственные (положительные, или позитивные) законы — однако не произвольно, поскольку, по Локку, описанный выше ключевой элемент Божественного порядка творения сохраняет свою непреложную силу и в условиях государства. Так что положительные законы законодательной власти всегда непосредственно должны соотноситься с установленным Богом естественным законом, которому они ни при каких условиях не могут противоречить, но лишь уточнять, дополнять и углублять его, приспосабливая тем самым к соответствующим условиям жизни и общественной реальности. Конкретно это означает, что государственная законодательная власть обязана использовать свои полномочия по изданию законов исключительно в целях сохранения порядка творения, а также ради благополучия и благоденствия назначившего ее общего собрания, включая обеспечение и защиту трех составляющих индивидуальной правовой собственности (жизнь, свобода и имущество / Life, Liberty and Estate). Так государство становится у Локка безусловным гарантом жизни каждого отдельного человека, его свободы и его законно приобретенного имущества.
Рис. 5. Учение о формах правления у Аристотеля и Локка

Источник: автор на основании Локка (1679/1689) и упрощенном представлении Аристотеля (ок. 335 г. до н. э.).
В свою очередь, граждане государства обязаны не только ответственно и в меру своих сил поддерживать государство, уплачивая налоги и соглашаясь занимать различные должности (чиновников, учителей, полицейских и солдат), но и безоговорочно подчиняться изданным законодательной властью позитивным законам (если те соответствуют естественному закону) так же, как это обязаны делать и сами государственные органы. В правомерном государстве для правящих и управляемых, бедных и богатых, крестьян и аристократов действуют одинаковые законы, никто не имеет правовых привилегий и не испытывает правовой дискриминации, никто не может считать себя вправе не подчиняться безусловному действию законов. Так гарантируется, что любое осуществление власти и притязания на правление становятся возможны исключительно посредством и в рамках законов и права:
«Где кончается закон, начинается тирания, если закон преступается во вред другому. И если кто-либо из находящихся у власти превышает данную ему по закону власть и использует находящуюся в его распоряжении силу для таких действий по отношению к подданному, какие не разрешаются законом, то он при этом перестает быть должностным лицом, и поскольку он действует подобным образом без надлежащих полномочий, то ему можно оказывать сопротивление, как и всякому другому человеку, который силой посягает на права другого».
Джон Локк, «Два трактата о правлении» (1679/1689)
1.1.6. Предохранительные меры#
Данной базовой либеральной теоретической модели правового государства, основанного путем договоров объединения и подчинения, которое провозгласило своей единственной целью осуществление общего блага и защиту естественных прав индивидов (позднее они получат наименование «основные права человека» или «основные права и всеобщие права человека»), угрожают такие опасности, как повсеместно возможное злоупотребление властью и возврат к тирании, противной закону природы. Поэтому Локк предусматривает в своем государстве две предохранительные меры — разделение властей и право на сопротивление. В то время как подчиненное размещение гражданского правосудия в системе законодательной власти не вызывает у Локка никаких опасений (в противоположность позднейшим авторам Монтескьё, Мэдисону и Гамильтону), наделение одного и того же органа исполнительными и законодательными полномочиями представляется ему опасной концентрацией власти. Ведь обладатель такой объединенной законодательно-исполнительной власти может либо сам сделать для себя исключение из обязательного следования законам и их исполнения, либо исполнять их с учетом лишь собственных личных индивидуальных или частных интересов — и никто не сможет помешать ему. Поэтому Локк выдвигает требование обязательного разделения законодательной и исполнительной функций государства (как на уровне институтов, так и лиц), закладывая тем самым теоретическую основу современного учения о разделении властей.
Рис. 6. Злоупотребление властью со стороны государства и право на сопротивление с точки зрения Локка

Источник: автор на основании Локка (1679/1689).
В тот момент, когда исполнительная власть, наделенная широким арсеналом властных полномочий и ресурсов и имеющая в своем распоряжении весь аппарат сил безопасности, начинает выхолащивать принцип разделения властей, покушаясь на монопольное право законодательной власти и издавая собственные законы и распоряжения, препятствуя свободе собраний и обсуждений либо законодательной деятельности законодательного органа, вмешиваясь в выборы его членов путем манипуляций или блокады или пренебрегая своими обязательствами по исполнению законов, управлению государством и организации жизни в нем, у народа есть право на сопротивление. Этим правом народ может воспользоваться и когда законодательная власть, со своей стороны, начнет издавать законы, противные естественному праву, которые позволят ей неправомерно посягать на индивидуальную правовую собственность, наносить ущерб общему благу или отдавать граждан в руки чужой силы — иностранного государства. Дело в том, что злоупотребление властью, превышение полномочий и произвол Локк приравнивает к одностороннему нарушению договора подчинения, к «мятежу сверху» и объявлению войны против каждого индивида, общего собрания и всего политического сообщества. В этом случае объединение управляемых граждан — а Локк верит в их способность ответственно обращаться со своим правом на сопротивление, — в свою очередь, освобождается от долга подчинения правящим (теперь уже незаконно) лицам и вправе в рамках акта самообороны перейти к защите и осуществлению своих естественных прав (при необходимости с применением силы). Лишь когда неправомерное государство будет ликвидировано, может быть заключен новый договор подчинения и назначен новый орган законодательной власти.
1.2. «Славная революция» 1688–1689 годов: последствия и достижения#
Спустя полдесятилетия после трагического разгрома вигов, взбунтовавшихся против династии Стюартов, 5 ноября 1688 года, к юго-западному побережью Англии подошла армада из примерно 400 военных кораблей с несколькими десятками тысяч солдат на борту. Во главе экспедиции стоял нидерландский статхаудер (глава исполнительной власти) Вильгельм III Оранский (1650–1702), в ее составе были и некогда вынужденные эмигрировать либо бежавшие в Нидерланды английские диссиденты, теперь поддержавшие вторжение многонационального протестантского войска — так же, как его приветствовала значительная часть населения и большинство оставшихся в стране аристократических элит. Так внезапно завершилось трехлетнее полное произвола правление короля-католика Якова II, чья спешно собранная и плохо организованная армия еще до начала боевых действий отказалась следовать его приказам, так что в конечном итоге в декабре 1688 г. ему пришлось искать убежища во Франции. Выборы в парламент и его созыв 22 января 1689 г., принятие Декларации прав 13 февраля (Declaration of Rights; ее окончательный вариант от декабря 1689 года получил название Билль о правах) и передача в апреле 1689 года английской короны Вильгельму III, женатому на Марии II Стюарт (1662–1694) — дочери Якова II, завершили бескровную «Славную революцию». Зимой 1688–1689 годов вернулся в Англию и Джон Локк. Получив политическую реабилитацию, он стал готовить (анонимное) издание «Двух трактатов о правлении». Сочинение, пролежавшее десять лет под замком, действительно увидело свет примерно через год в Лондоне, равно как и не менее знаменитое эссе Локка «Опыт о человеческом разумении» (Essay Concerning Human Understanding) — ключевое произведение эмпиризма Нового времени, которому предстояло оказать существенное влияние на французских материалистов предреволюционной эпохи в XVIII веке и на английский утилитаризм, способствовав наметившемуся расцвету естественных наук.
Хотя «Славная революция» прошла, казалось бы, без ярких событий, почти незаметно, однако отсутствие ранее привычных для Англии XVII века массовых чисток и преследований политических и религиозных противников заложило основу для долговременного примирения в глубоко расколотом английском обществе. Содействовал этому и отказ от свержения и разрушения существовавшей к тому моменту более пятисот лет поддерживаемой аристократией и духовенством системы монархического правления: «новая» Англия все же не стала последовательницей республиканизма и лаицизма, требовавшего разделения церкви и государства. Положительно сказалось также установление детально продуманного институционального равновесия за счет глубокой реформы системы правления, причем характерные для нее внутриполитические принципы уравновешивания и взаимного контроля (баланс сил / Balance of Power) немного позднее будут приняты также в качестве одной из центральных доктрин британской внешней политики в континентальной Европе и сохранят свою значимость вплоть до нашей современности — XXI века.
Утвержденное Биллем о правах (Bill of Rights, 1689) окончательное превращение двухпалатного парламента Англии в самостоятельный мощный политический орган, имеющий равные права с королевской властью и способный как подыгрывать, так и оппонировать ей, ознаменовало не только зарождение и закладку основ современного парламентаризма, но и формирование образцовой для эпохи модерна симбиотической системы парламентской монархии („King-in-Parliament“). Отныне властные полномочия короны в сфере политики напрямую и без исключений уравновешивались и нивелировались такими — согласно метанарративу протагонистов-вигов — «вечно действовавшими и узаконенными старинными правами и кодексами», вновь подтвержденными «Славной революцией», как легендарная средневековая Великая хартия вольностей (Magna Charta Libertatum, 1215), а также Петиция о праве (Petition of Right, 1628) и Хабеас корпус акт (1679), которые были приняты во время конфликта со Стюартами. Эти в основном краткие и не связанные друг с другом исторические своды законов, собственно, заслуживающие звания предшественников современных деклараций о правах человека, во-первых, гарантировали особое положение парламента, во-вторых, запретили короне необоснованно посягать на собственность подданных, произвольно облагать их налогами или арестовывать — и образовали легалистский и легитимационный фундамент для дальнейшего формирования общего права (Common Law), которое до сих пор характеризует правовую систему Англии и обходится без некой унифицирующей эти правовые документы и образующей объединяющую надстройку письменной конституции, а потому и без отдельной юрисдикции конституционных судов. Теперь король Англии (Rex) не стоял уже выше закона (Lex), как на то претендовали более других короли из династии Стюартов Карл I (1600–1649) и Яков II (1633–1701), но окончательно стал элементом правовой системы, которой он безусловно подчинен и по отношению к которой связан обязательствами. Так был заложен камень в основание современной либеральной модели правового государства. Хотя за королевской властью и сохранялись изначальные законодательные полномочия, однако изменение или отмена уже существующих законов отныне была возможна только с согласия регулярно созываемого королем парламента. Кроме того, депутаты, избираемые в ходе регулярных свободных выборов в городских общинах (Boroughs) и графствах (Counties), при осуществлении своих функций были теперь подсудны не королю, а только своей собственной парламентской юрисдикции. Вытекающая отсюда гарантия свободы дискуссии, свободного высказывания и возражения, которую мог ограничить лишь регламент, устанавливаемый самим парламентом, в итоге (особенно после окончания в 1695 году действия законов о цензуре печати) способствовала возникновению культуры свободной и острой полемики между правящими и оппозиционными элитами — она еще долго будет оставаться единственной в своем роде в Европе.
В последующие годы и десятилетия английская система правления пережила еще ряд кардинальных обновлений, определивших ее будущее развитие. Так, в рамках направляемого сверху религиозно-политического «замирения», которое выразилось в окончательном придании протестантской англиканской церкви статуса государственной (Церковь Англии / Church of England) и признания права протестантских сект на свободу отправления религиозных обрядов (Акт о веротерпимости / Toleration Act, 1689), все католики либо лица, состоящие в браке с католиками, впредь были категорически исключены из порядка наследования английского престола (Акт о престолонаследии / Act of Settlement, 1701). Далее, игравшая исторически менее значимую роль палата общин, которую прежде составляли представители низшей сельской аристократии, шаг за шагом укрепляла свои властные позиции в противостоянии с королем и второй палатой парламента (палатой лордов), превратившись в XVIII и XIX веках в истинное средоточие политической жизни формировавшегося английского, а затем британского национального государства. Это стало возможным не только вследствие относительной сдержанности, которую проявляли в политических делах монархи новой Ганноверской династии, но и благодаря теперь уже окончательно подтвержденному и письменно зафиксированному преимущественному праву палаты общин устанавливать налоги, принимать государственный бюджет и выпускать государственные займы, что сделало ее главным финансистом короны и ключевым фактором развития экономики Английского королевства. При этом введение в 1693 году правила назначать членов королевского совета министров (Тайного совета / Privy Council) из соответствующего парламентского большинства в нижней палате (то есть депутатов фракции тори или вигов) ознаменовало начало эволюционного политического перехода как к современным партийным правительствам, так и к современным правящим кабинетам министров, ответственным за свои действия уже не перед королем, но исключительно перед парламентом. Когда с начала 1720-х годов среди действующих министров примерно на два десятилетия выделился в качестве первого среди равных (Primus inter Pares) — то есть фактического руководителя кабинета и правительства — такой неоднозначный политик, как виг сэр Роберт Уолпол (1676–1745), то появилась и (вначале неофициальная) должность премьер-министра (Prime Minister). В последующие столетия этот британский концепт станет для всего мира институциональным образцом современного главы государства, опирающегося на парламент.
В то же время с точки зрения населения Британии в целом эта заново созданная и уникальная для своей эпохи система правления — по крайней мере, до масштабных реформ избирательного права XIX века — оставалась практически не допускающим гражданского участия и замкнутым в себе политическим пространством, право доступа в которое в конечном счете имели только религиозные, аристократические и состоятельные буржуазные элиты страны. В верхнюю палату могли попасть только представители англиканского духовенства и высшего дворянства, а для участия в выборах в нижнюю палату необходимо было иметь значительные земельные владения или соответствующее состояние. Деление на избирательные округа, остававшееся неизменным в течение долгого времени, вело к значительным диспропорциям в пользу могущественных местных авторитетов, которые нередко оказывались единственными кандидатами на выборах либо оказывали влияние на их результаты путем покупки голосов избирателей. Да и сама возможность голосовать на выборах в палату общин, проходивших с 1716 года раз в семь лет, была предоставлена лишь лицам с высоким уровнем доходов, которые составляли исчезающе малое меньшинство населения — на протяжении XVIII века таким правом обладали всего от 2 до 5 процентов жителей островной монархии.
Политическая философия Шарля Луи де Монтескьё (1689–1755)#
Но известно уже по опыту веков, что всякий человек, обладающий властью, склонен злоупотреблять ею… 1
Шарль Луи де Монтескьё. О духе законов (1748)
В суете ожесточенной конкуренции между перессорившимися великими державами XVIII века и грохоте войн на европейском континенте идейные импульсы и нововведения английской «Славной революции» могли остаться лишь маргиналией на полях истории. То, что они все же были восприняты во Франции, вдохновленной тогда доктриной государственного абсолютизма, и в Европе в целом, не в последнюю очередь является заслугой Шарля Луи де Секонда, барона де Ла Бред и де Монтескьё, влиятельного французского аристократа и бывшего президента высшего суда (parlement) города Бордо. По приглашению английского политика вига лорда Честерфилда (1694–1773) Монтескьё спустя сорок лет после провозглашения Билля о правах посетил Британию и два года (1729–1731) провел в поездках по стране. В своем более чем тысячестраничном позднем сочинении «О духе законов», которое было опубликовано анонимно в 1748 году в швейцарской Женеве и представляет собой масштабную попытку исследовать, в каких идейных, культурных и географических условиях возникали и существовали исторические и современные автору формы государства в Европе и мире, Монтескьё непосредственно опирается на политическую философию английских мыслителей (Гоббса, Сиднея, Харрингтона, Болингброка, Локка). Он подчеркивает первостепенное значение метафизических законов природы и разума — законов, выступающих истинным фундаментом всего естественного человеческого общежития. Их соблюдение и отражение в произведенных людьми законах и государственном устройстве гарантирует политическую свободу всех управляемых, в противном же случае непременно открываются двери для деспотии, произвола правящих и несвободы. Деспотический образ правления, нарушающий законы или вообще не знающий законов, опирающийся исключительно на страх, запугивание и террор, не коррелирует — в полном согласии с воззрениями Аристотеля — ни с конкретными формами правления, ни с количеством правящих, так что сползанию к господству произвола подвержены как режимы, где у власти один человек (монархия), так и те, в которых власть принадлежит группе людей (аристократия) или всему народу (демократия). Сам Монтескьё называет деспотизм «болезнью народов» и возлагает на него ответственность за неизбежную гибель любой человеческой цивилизации. Бастионом защиты от разрушительной силы деспотии, злоупотребляющей властью и лишающей людей свободы, служат, во-первых, обоснованный Локком дуализм взаимно контролирующих друг друга органов законодательной и исполнительной власти (Монтескьё дополняет принцип разделения властей требованием обязательной автономии для третьей ветви — судебной власти) и, во-вторых, ориентированная на поддержание общественного равновесия политическая смешанная система из монархических, аристократических и республиканских элементов в духе Полибия.
Политическая философия Жан-Жака Руссо (1712–1778)#
Человек рождается свободным, но повсюду он в оковах 2.
Жан-Жак Руссо. Об общественном договоре (1762)
Не меньшее влияние приобрели политические труды сына часовщика из швейцарской Женевы Жан-Жака Руссо. Спустя два года после выхода в свет трактата «О духе законов» Монтескьё автодидакт Руссо, живший в Париже и перебивавшийся случайными заработками, совершенно неожиданно выиграл премию в конкурсе Дижонской академии (1750) за свое «Рассуждение о науках и искусствах», которое мгновенно сделало его знаменитым. В опубликованном через двенадцать лет сочинении «Об общественном договоре» политические модели Локка и Монтескьё, еще нацеленные на компромисс с традиционными институтами Средневековья и Нового времени, получили развитие до степени радикальной демократической утопии. В центре рассуждений Руссо стояло то свойственное Просвещению идеальное представление, которое спустя примерно восемьдесят лет окажется главным вдохновляющим фактором и для социалистической модели общества Карла Маркса (1818–1883): человек от природы является как разумным и добрым, так и свободным в понимании Локка. Лишь под действием исторически сложившихся общественных (или позднее у Маркса — экономических) обстоятельств, условностей и принуждения, а равно структур политического господства, оберегающих и поддерживающих эти обстоятельства, условности и принуждение, он становится зол, несвободен и тем самым отчуждается от самого себя. При этом Руссо задается целью не вернуть человека в его исходное естественное состояние, то есть в положение «дикаря», но найти такую современную и соответствующую духу времени форму государственного и общественного устройства, которая «защищает и ограждает всею общею силою личность и имущество каждого из членов ассоциации, и благодаря которой каждый, соединяясь со всеми, подчиняется, однако, только самому себе и остается столь же свободным, как и прежде» (Руссо, «Об общественном договоре», 1762). Такое сообщество, сохраняющее и обеспечивающее изначальную свободу всех своих членов, должно, во-первых, служить всеобщему благу и, во-вторых, давать подданному (bourgeois), опутанному своими единоличными и частными интересами, возможность развиться в зрелого и добродетельного гражданина (citoyen). И, наконец, оно должно содействовать тому, чтобы правящие даже при желании не злоупотребляли властью, а одни группы общества не могли подавлять, эксплуатировать и тиранить другие.
Рис. 7. Цели преобразований согласно критике общества и цивилизации у Руссо в «Об общественном договоре» (1762)

Источник: автор на основании Руссо (Rousseau 1762).
Чтобы представить, как такая форма свободного государственного и общественного устройства может быть воплощена, Руссо подхватывает разработанную Гоббсом и Локком идею обоснованного естественным правом заключения изначального договора между всеми членами сообщества («ассоциации»). При этом считающееся, собственно, неразрешимым противоречие между индивидуальным притязанием на свободу и (необходимым) коллективным порядком принуждения он разрешает следующим образом: хотя все члены сообщества договариваются отказаться от своей личной свободы и индивидуальной воли в пользу так называемой «общей воли» (volonté générale), однако в тот же момент они становятся равноправной частью этой общей воли. Ведь общая воля, которая может далее считаться единственным и неделимым выражением всего государственного суверенитета, не передается какому-либо следующему институту — всемогущему Левиафану, как предлагал Томас Гоббс, или имеющей приоритет законодательной власти у Джона Локка; ее исключительным субъектом остается только и единственно народ, она служит выражением беспримесного, непосредственного и неделимого суверенитета народа. В модели «общественного договора», по Руссо, естественная индивидуальная свобода обменивается на более высокую коллективную свободу. Отдельный член сообщества является одновременно ответственным сувереном (будучи частью общей воли, которую сам же и формирует) и добродетельным гражданином государства (будучи неограниченно обязанным следовать общей воле). Соответственно, он подчиняется законам, правилам и распоряжениям, которые задает сам себе, поскольку управляющие и управляемые, в конечном счете, объединены в одном и том же человеке. Они тождественны друг другу.

Источник: автор на основании Руссо (Rousseau 1762).
В содержательном и материальном плане общая воля служит исключительно сохранению и благополучию сообщества в целом, так что общая воля и общее благо у Руссо неразрывно связаны друг с другом: «общая воля» всегда автоматически нацелена на обеспечение «общего блага». Эта воля формируется на собраниях и сходах всех граждан и имеет функцию единственного законодателя и единственной правящей власти. Тем самым (в противоположность подходам Локка и Монтескьё) исключается любая форма представительства, а всем прочим ветвям власти и государственным институтам отказано в каких бы то ни было полномочиях по образованию права либо осуществлению контроля. Как правительство, занимающееся исключительно ведением дел, так и органы администрации обязаны в точности воплощать решения и установления общей воли, сформированной на народном собрании, в политическую и общественную реальность. В отличие от Локка Руссо считает общую волю не преобразованным выражением воли большинства народа, но всегда волей народа в целом, хотя вполне возможны случаи, когда она не будет осознана меньшинством или даже большинством граждан, входящих в собрание. Дело в том, что общая воля в своем истинном виде всегда абсолютна и единогласна: только так она может соответствовать тому изначальному замыслу, который был закреплен в общественном договоре — гарантировать тождество личной воли индивида и коллективной правящей воли. Поэтому общая воля категорически не может соответствовать сумме отдельных интересов («воле всех» / volonté de tous) или определенной группе интересов. Она не соответствует также ни определенному мировоззрению, ни конкретной политической идеологии, но сравнима скорее с проявлением высшего, богоподобного разума — это истинная и безошибочная воля, направленная ни на что другое, как на осуществление общего блага. Будучи единственным и абсолютным сувереном, она обязывает всех граждан следовать и безоговорочно подчиняться ей.
По мнению Руссо, воплотить эту радикальную республиканскую теорию тотального народного суверенитета с ее per se разумной общей волей можно, в конечном счете, лишь в небольших (городах-)государствах с относительно однородными обществами, в которых царит общественный и социальный мир, а образованное и свободное в формировании своего мнения сообщество граждан отказывается от раскола на различные политические группировки, клики и партии. Впрочем, пожалуй, и тогда для реализации этой модели общества в полном объеме понадобится, как выразился сам Руссо, «народ, состоящий из богов».
2. Рождение Соединенных Штатов Америки#
Он [Георг III. — Прим. авт.] грабил нас на море, опустошал наши берега, сжигал наши города и лишал наших людей жизни. Он в настоящий момент посылает к нам большую армию иностранных наемников с тем, чтобы окончательно посеять у нас смерть, разорение и установить тиранию, которые уже нашли свое выражение в фактах жестокости и вероломства, какие едва ли имели место даже в самые варварские времена и абсолютно недостойны главы цивилизованной нации 3.
Декларация независимости, 4 июля 1776 г.
Если в континентальной Европе события в Англии в ту «славную» зиму 1688–1689 годов, ставшую также и рубежом эпох, не получили сколько-нибудь заметного отклика, то для примерно 250 тысяч выходцев из Англии, поселенцев и колонистов на восточном побережье Северной Америки их влияние оказалось колоссальным по масштабу и значимости, причем сразу в нескольких аспектах. После прихода в правительство ориентированных на экономическую экспансию аристократов-вигов (1714–1762), которые не только превратили английскую столицу Лондон в глобальный финансово-торговый центр, но также создали и упрочили в высшей степени выгодную для обеих сторон модель колониальной торговли, когда почти полная монополия на экспорт американского сырья и сельскохозяйственной продукции (табака, зерновых, риса, мехов, рыбы и т. д.) в метрополию сочеталась с монополизацией импорта готовых изделий (одежды, головных уборов, изделий из металла и т. д.) в Америку, там началось стремительное, захватывающее дух экономическое, социальное и политическое развитие. За полстолетия объем производства английских колоний на американском континенте вырос в восемь раз и составил 40 процентов от показателя метрополии, численность населения при этом увеличилась также в восемь раз и составила 2 миллиона человек (1760).
В политическом плане выходцы из Англии в Новом Свете в первое время оказались предоставлены сами себе: после победы над контрреволюционной французско-ирландской армией Якова II (1690), окончательного объединения с Шотландией (Акт об унии / Act of Union, 1707) в Соединенное королевство Великобритании (United Kingdom) и воцарения новых королей-протестантов из Ганноверского дома (1714–1837) новые правящие элиты в Вестминстере были заняты в первую очередь стабилизацией достигнутого с таким трудом внутриобщественного и внутриполитического равновесия и обеспечением его сохранения в будущем. Отвлекаться на другие задачи формирующейся парламентской монархии не позволяли ни приверженцы и наследники династии Стюартов, поддерживаемые извечным соперником Францией (якобитские восстания 1715, 1722, 1745 гг.), ни крупные войны за наследство на европейском континенте (1701–1713 и 1740–1748). В результате Великобритания в первой половине XVIII века — Эдмунд Бёрк (1729–1797) впоследствии (в 1775 году) назовет это время периодом «благотворного пренебрежения» (Salutary Neglect) — с одной стороны, провела в своих заокеанских владениях обширные реформы, в 1720 году преобразовав большинство самостоятельных территорий, которые в XVII веке были освоены английскими торговыми компаниями (корпоративные колонии / Charter Colonies) или пожалованы королем заслуженным аристократам (частные колонии / Proprietary Colonies), в королевские колонии (Royal Colonies). Теперь британская корона назначала в них губернаторов, которые опирались на губернаторские советы и находились под контролем специальной комиссии королевского совета министров (министерство торговли / Board of Trade), в колониях действовали королевские чиновники. Однако параллельно английские иммигранты в своих североамериканских поселениях, разбросанных по огромным территориям, имели невиданный для того времени, чуть ли не безграничный простор для самостоятельности и самоуправления в коммунальной и религиозной жизни — и активно пользовались этим как в местных мэриях (Town Halls), находящихся далеко от любых органов центральной власти, так и в автономных церковных общинах. Эти общины большей частью основывались мирянами, выбирали себе священников по принципу равенства из своего же круга и не принадлежали более ни к какой доминирующей государственной церкви. К тому же королевским губернаторам во всех отдельных колониях, которых с момента основания Джорджии (1732) стало тринадцать, приходилось иметь дело с политически пробивными и уверенными в себе собраниями представителей (ассамблеями / Assemblies), которые, подобно своему высокому образцу — палате общин, с течением лет отвоевали и закрепили за собой ряд важных политических полномочий, как то право законодательной инициативы, утверждения бюджета и взимания налогов на региональном уровне. Ассамблеи вообще считали себя неотъемлемой частью многовековой традиции общего права и видели свою первоочередную задачу в представлении и защите потребностей, прав и свобод английских граждан (Englishmen) в колониальных образованиях. Кроме того, высокая степень гражданского участия и инклюзии — многие состоятельные взрослые белые мужчины имели право как голосовать, так и выставлять свою кандидатуру на выборах в эти собрания — создала условия для развития живой и широкой культуры политических дебатов, которой (особенно в крупных городах) содействовала бурная деятельность по изданию газет, политических листовок и памфлетов. Стимулом и источником вдохновения для этой культуры служила моральная философия шотландского Просвещения, которую преподавали в недавно созданных англо-американских колледжах (Гарварде, Принстоне, Уильямсберге, Йеле и т. д.), а также пользовавшаяся популярностью в колониях английская оппозиционная литература: критическая сатира Джонатана Свифта (1667–1745), консервативно-патриотические произведения лорда Болингброка (1678–1751), но прежде всего — политические манифесты так называемых «новых» вигов (Country Whigs, Real Whigs), и в первую очередь «Письма Катона» (1720–1723) Джона Тренчарда (1662–1723) и Томаса Гордона (1692–1750). Эти мятежные представители английских вигов, сами считавшие себя истинными хранителями и защитниками свершений «Славной революции» 1688–1689 годов, клеймили позором нарастающее злоупотребление властью, основанный на коррупции фаворитизм и «упадок нравов» в английской политике, которые, по их мнению, достигли своей кульминации при столь же могущественном, сколь и ненавидимом ими премьер-министре виге Роберте Уолполе (годы правления 1721–1742). Вдохновленное либерализмом Локка и республиканизмом Харрингтона романтизированное представление «новых» вигов об экономически независимой и потому политически свободной, добродетельной и заботящейся об общем благе касте землевладельцев нашло благодатную почву в умах американских поселенцев с их преимущественно аграрным хозяйством и обществом и гордостью за свою самостоятельность.

Карта 2. 13 британских колоний в Северной Америке до начала Семилетней войны (1756)
Но с началом Семилетней войны (1756–1763) — во время которой английские поселенцы в Америке, организовавшись в отряды ополчения, бок о бок с британскими войсками верно боролись с французами-католиками, заклятым врагом короны, на своем континенте — на политическую сцену вышел 50-летний Уильям Питт (Старший) (1708–1778). Новый министр иностранных дел не только смог, приложив гигантские усилия в финансовой сфере, совершить поворот в войне, обеспечивший победу британско-прусской коалиции, и вызвать волну патриотизма в английской метрополии, но и вознамерился перейти от периода «благотворного пренебрежения» к более жесткому и централизованному управлению североамериканскими колониями. Это привело к первым трещинам в англо-английских отношениях. Однако и Питт, которого последующие поколения будут прославлять как истинного создателя Британской империи (British Empire), и молодой Георг III (1738–1820), чью коронацию (1760) английские поселенцы в Америке восприняли с большим энтузиазмом, и премьер-министры, которые теперь менялись с годичным интервалом (граф Бьют, Гренвиль, маркиз Рокингем, граф Чатам), продолжали придерживаться новой британской «имперской политики». Когда же король и парламент, несмотря на вклад колонистов в победу над абсолютистской Францией (1763), вынужденной отныне отказаться от всех своих владений в Америке в пользу Великобритании, не только запретили своим переселившимся за океан соотечественникам занимать земли западнее Аппалачских гор (поставив тем самым прекращение конфликтов с индейцами выше интересов колонистов), но и впервые ввели Законом о сахаре (Sugar Act, 1764) и Законом о гербовом сборе (Stamp Act, 1765) прямые налоги, предназначенные исключительно для пополнения опустошенного войной государственного бюджета королевства, началась роковая эскалация — эскалация, которая во многом напоминала внутрианглийские распри в период до 1688 года. Дело в том, что наряду с созданием в колониях отдельной королевской налоговой службы британцы подкрепили свое требование исполнять новые законы о границе и налогах еще и размещением в Америке примерно десятитысячного военного контингента, а также отменой права на суд присяжных. Такая беспримерная демонстрация силы спровоцировала возмущение английских поселенцев в Америке, подобное чувству, которое некогда испытали мятежные аристократы-виги, возглавляемые 1-м графом Шефтсбери (1621–1683) и Джоном Локком (1632-1704), когда сочли, что неправомерные действия превосходящей инстанции (короля) обманом лишают их исконных старинных английских прав. Ведь, согласно политическому самосознанию колонистов, вводить налоги, требуя от англо-американских поселенцев отдать часть своей собственности, были уполномочены исключительно депутаты в ассамблеях, избранные ими напрямую, — но никак не заседающая в расположенном за пять тысяч километров Лондоне палата общин, тем более что в ее состав не входил ни один делегат с американского континента, который мог бы представлять интересы жителей колоний («Налогообложение без представительства — это тирания» / Taxation without Representation is tyranny).
После этого на британские высшие органы власти (короля, верхнюю и нижнюю палаты парламента), которым преобладающее большинство поселенцев на тот момент все еще оставалось абсолютно верным и лояльным, обрушился настоящий поток жалоб, резолюций и петиций, а вместе с тем на молодом североамериканском континенте началась невиданная ранее мобилизация масс. Во всех крупных городах от Мэна на севере до Джорджии на юге десятки тысяч протестующих поселенцев собирались на улицах и в общественных местах, устанавливали так называемые деревья свободы и сжигали соломенные чучела с масками британских политиков. Королевские таможенные и налоговые чиновники подвергались презрению и систематической травле. Американские торговцы и ремесленники, объединившись, объявили бойкот британским товарам, а под влиянием масштабной антибританской кампании в прессе стали формироваться первые местные группы сопротивления («Сыны свободы» / Sons of Liberty). Одновременно — впервые за более чем 150-летнюю историю английской колонизации Северной Америки, начавшейся с основания Джеймстауна на берегу Чесапикского залива (1607), в будущей Виргинии, — были предприняты усилия по организации межрегионального сотрудничества между представителями 13 колоний, которые до того момента действовали совершенно автономно и самостоятельно (Конгресс гербового сбора / Stamp Act Congress, 1765). Объединяющей и единой целью было добиться от английской метрополии в рамках трансатлантической Британской империи признания в качестве равноправных партнеров (и соответствующего обращения), по крайней мере, во внутриамериканских делах. Однако английская властная система, и без того ослабленная постоянными сменами кабинетов и откровенной враждой внутри фракции вигов в палате общин, возглавляемая молодым и неопытным королем, даже не помышляла о том, чтобы пойти навстречу требованиям своих переселившихся за океан соотечественников (их нередко презрительно именовали «британцами второго класса») и тем самым отказаться от притязаний на неограниченное господство и властное первенство над как раз активно развивающейся и растущей британской колониальной империей. Вместо этого начались годы маневрирования между мнимыми уступками и применением к непокорным поселенцам дальнейших суровых санкций и карательных мер. Этой политике было суждено не только подорвать авторитет и престиж английской власти в колониях, но также усилить чувство общей судьбы и волю к сопротивлению колоний и колонистов, которые изначально отличались чрезвычайной разнородностью по структуре хозяйства и населения при полной лояльности по отношению к британским правящим институтам, — что в конечном итоге привело к возникновению зачатков особого американского национального сознания.
Пример типичного республиканского «символа веры» и набора основных ценностей в свободных коммунах и городских республиках Северной Италии в период 1100–1400 годов#
«Ставь общую пользу выше своего частного интереса, следуй в политике единственно своей совести, а не влиятельному патрону; не примыкай ни к какой партии, ибо интересы групп несовместимы с общим благом; избегай тайных собраний, ибо заговоры разрушают республику; не благоволи друзьям и родственникам, но принимай решения без лицеприятия; без жалоб жертвуй своим имуществом и даже жизнью, если коммуна потребует того в бедственном положении; выбирай в начальствующие наиболее достойного, хотя бы он и был твоим самым решительным соперником; если поручит коммуна, принимай на себя также опасные и убыточные должности; окончив исполнение должности, становись в общий строй, не ожидая льгот; смотри на сограждан как на братьев и бескорыстно поддерживай их в нужде. Если будешь всему этому следовать, пока жив, то будешь одарен вечной жизнью в раю, ибо добрая жизнь в коммуне настолько же любезна Богу, как ненавистна ему тирания».
Источник: Volker Reinhardt, «Die Macht der Schönheit. Kulturgeschichte Italiens», 2019
2.1. Американская революция 1770-х годов#
Никогда еще солнце не светило более достойному делу. Это вопрос не какого-нибудь города, графства, провинции или королевства, это вопрос целого континента, составляющего по крайней мере одну восьмую часть обитаемого мира. Это не вопрос дня, года или эпохи; в борьбу фактически вовлечено потомство, и оно до скончания века будет в той или иной степени подвергаться влиянию настоящих событий. Теперь настало время заложить семя континентального союза, семя веры и чести.
Томас Пейн. Здравый смысл (1776)
Когда наконец в легендарную ночь на 16 декабря 1773 года в гавани Бостона, штат Массачусетс, три больших британских торговых судна стали жертвой целенаправленной протестной акции против нового британского Закона о чае (Tea Act, май 1773 г.), в ходе которой около сотни бостонцев, переодетых в индейцев-могавков, выбросили за борт весь груз — свыше 340 ящиков чая, уничтожив товара на более чем полмиллиона евро в эквиваленте («Бостонское чаепитие»), спираль эскалации конфликта, тлевшего на протяжении девяти лет, было уже не остановить. Весной 1774 года английская палата общин приняла в качестве непосредственной реакции на «преднамеренное уничтожение британских товаров» так называемые репрессивные законы (Coercive Acts). Эти ограничительные меры законодательного характера, самые жесткие из принятых в контексте британско-американских разногласий к тому моменту, означали не только мощный удар по одному из важнейших торгово-экономических центров американских колоний (закрытие Бостонского порта согласно соответствующему закону [Boston Port Act]), но и представляли собой неприкрытое покушение на едва ли не священное для поселенцев местное самоуправление, которое теперь для колонии Массачусетс отменялось и объявлялось незаконным. В знак солидарности и готовности к совместному противостоянию 56 делегатов двенадцати североамериканских колоний (без Джорджии), собравшись на I Континентальный конгресс (5 сентября — 26 октября 1774 года), специально созванный для этих целей в Филадельфии, штат Пенсильвания, приняли решение о тотальном бойкоте британских импортных товаров с одновременным прекращением экспорта из Америки. В последующие месяцы в североамериканские колонии прибывало всё больше британских военных, а раздробленные группы американских ополченцев начали в открытую вооружаться и патрулировать улицы и площади городов, так что разразившаяся торговая война угрожала перерасти в вооруженный конфликт. На самом деле ни одна из сторон не желала такой формы эскалации, однако 18 апреля 1775 года британский главнокомандующий и губернатор Массачусетса генерал Томас Гейдж (1721–1787) отдал семистам размещенным в Бостоне британским солдатам приказ на марш: во исполнение британского «репрессивного закона» они должны были ликвидировать склады оружия американских ополченцев в городе Конкорд в 30 километрах от Бостона. Когда отряд был остановлен под Лексингтоном американскими «силами самообороны», то после внезапной перестрелки (причины ее не выяснены до сих пор) произошли первые англо-английские бои, в которых погибло около 270 британцев и 95 американских переселенцев из Англии. Так началась Война за независимость (1775–1783).
Последующие месяцы и годы прошли для американских повстанцев в военном плане под знаком откровенной слабости и бесперспективности, поскольку их плохо вооруженной и неопытной народной милиции из нескольких тысяч колонистов под командованием Джорджа Вашингтона (1732–1799) пришлось противостоять самой мощной и боеспособной армии мира, которая, насчитывая несколько десятков тысяч солдат, атаковала для начала северные колонии Новой Англии с их экономическим центром Нью-Йорком. В то же время делегаты законодательных собраний отдельных штатов и Континентального конгресса в Филадельфии приняли ряд важных для будущего решений. Начало положила Виргиния, которую до тех пор не затронули крупные сражения. Ассамблея штата в составе 45 депутатов, заседавшая в столице Уильямсберге (5-й Виргинский конвент / Fifth Virginia Convention), поручила своим представителям в Филадельфии предложить остальным делегатам совместно объявить независимость всех 13 колоний от британской метрополии (15 мая 1776 года) и создать соответствующую рабочую группу. Спустя всего четыре недели ассамблея в Уильямсберге провозгласила выработанную Джорджем Мейсоном (1725–1792) Виргинскую декларацию прав (Virginia Declaration of Rights, 12 июня 1776 года) — первую современную декларацию прав человека в мире, а еще через 17 дней приняла и первую современную республиканскую конституцию для страны, не являющейся городом-государством. Конституция заменила английскую колониальную хартию 1627 года и окончательно ликвидировала де-юре уже давно не функционирующую британскую колониальную администрацию (29 июня 1776 года). Этому примеру в ближайшие месяцы и годы (1776–1780) последовали и все прочие бывшие британские колонии (за двумя исключениями). Через несколько дней после провозглашения конституции Виргинии II Континентальный конгресс в Филадельфии единогласно принял разработанную под руководством 33-летнего адвоката и плантатора Томаса Джефферсона (1743–1826), Джона Адамса (1735–1826), Бенджамина Франклина (1706–1790), Роберта Р. Ливингстона (1746–1813) и Роджера Шермана (1721–1793) Декларацию независимости «тринадцати Соединенных штатов Америки», которая затем была торжественно оглашена и подписана 4 июля 1776 года.
Рис. 9. Триада Американской революции

Источник: автор.
Судьба этих революционных учредительных документов и достижений, датируемых «горячими» летними месяцами 1776 года, — то, что они не стали мимолетным историческим успехом малочисленной элиты колониальных визионеров и просветителей (те, будучи состоятельными плантаторами, купцами, предпринимателями, несомненно, преследовали и свои кровные экономические интересы), а заложили прочный фундамент независимого американского государства и стали образцом современного либерального республиканизма, — решалась в конечном итоге на полях сражений на восточном побережье Америки. Молодой американской армии, которую обучали европейские аристократы с богатым боевым опытом (Лафайет, Штойбен, Костюшко), которой тайно поставляли оружие Франция и Нидерланды, которая была детально знакома с особенностями местности и владела чуждой для британских войск тактикой партизанской войны, удалось избежать быстрого поражения от королевской армии, состоявшей в значительной мере из гессенских наемников. Когда же после неожиданной победы колонистов в октябре 1777 года под Саратогой, штат Нью-Йорк, извечный враг англичан Франция учуяла свой шанс взять реванш за постыдное поражение в Семилетней войне (1756-1763) и, вняв настояниям маркиза де Лафайета (1757–1834), в июле 1778 года наконец вступила в Войну за независимость на стороне североамериканских повстанцев, произошел решающий перелом в ходе конфликта. После этого события потребовалось еще всего около трех лет, чтобы после Монмутского боя, битвы при Саванне и осады Чарлстона военные действия завершились перемирием в пользу американо-французской коалиции (1781).
Два основных субъекта Американской революции#
«Ассамблеи». Институциональным двигателем Американской революции в меньшей степени являлись мятежные группы сопротивления (вроде «Сынов свободы» из Бостона) или заседавший в Филадельфии II Континентальный конгресс, который через несколько недель после столкновений под Лексингтоном и Конкордом, 15 мая 1775 года, официально провозгласил военное положение (State of Defense), а впоследствии, после принятия «Статей Конфедерации» (Articles of Confederation, 1777) взял на себя роль временного федерального правительства. Движущей силой и основным субъектом были и оставались существовавшие на уровне отдельных штатов, регионов и местностей представительные собрания — ассамблеи (assemblies), с давних времен представлявшие политические интересы английских поселенцев в Америке в сношениях с британскими колониальными властями. С момента открытого выражения ими солидарности с «сестринской колонией» Массачусетсом, подвергшейся карательным санкциям, королевские губернаторы постепенно распускали собрания и объявляли их незаконными, однако те, следуя примеру Виргинской палаты бюргеров (Virginia House of Burgesses) в Уильямсберге, старейшей ассамблеи на североамериканском континенте (с 1619 года), либо противились приказам о роспуске, либо вновь собирались в подполье. Считая себя «единственным оставшимся законным представительством» американских поселенцев, именно они и входившие в их состав делегаты не только занялись координацией общеамериканского сотрудничества в формате континентальных конгрессов, но и организовали в столицах, округах («графствах» / counties) и поселках (towns) тринадцати колоний созыв так называемых комитетов общественной безопасности (Committees of Safety) для контроля за соблюдением торгового эмбарго, а также взяли в свои руки набор офицеров и солдат и закупку товаров военного назначения. Когда в ходе открытых боев королевские губернаторы наконец бежали со своими аппаратами чиновников и советников и укрылись на британских военных кораблях, крейсировавших у североамериканского побережья, ассамблеи де-факто приняли на себя всю полноту политической и правительственной власти. Все американские отцы-основатели, от старой когорты борцов за независимость во главе с Бенджамином Франклином, Джорджем Вашингтоном, Генри Патриком и Джоном Адамсом до идейных отцов американской декларации прав человека (Джорджа Мейсона), Декларации независимости США (Томаса Джефферсона) и федеральной конституции (Джеймса Мэдисона), входили в политическую деятельность и действовали прежде всего в рамках ассамблей на уровне штатов, региональном или местном уровне или через них.
«Здравый смысл». Вплоть до середины зимы 1775–1776 гг. основная масса американского общества была настроена скорее умеренно и отдавала предпочтение переговорному решению с целью восстановить юридический статус-кво 1763 года. Произошедшая в конце концов перемена настроений и переориентация на отделение и независимость от британской метрополии не в последнюю очередь объясняется влиянием увидевшего свет 10 января 1776 года памфлета «Здравый смысл» 38-летнего публициста Томаса Пейна. Брошюра распространилась по находящимся в смятении североамериканским колониям со скоростью лесного пожара и за годы Войны за независимость была прочитана, вероятно, каждым вторым из более чем двух миллионов поселенцев. Автор памфлета беспощадно сводит счеты с британской королевской династией и монархической формой правления в целом. Пейн не только клеймит свойственные ей принципы наследования и властные привилегии как противные природе, но и называет их истинным корнем всех зол, обрушивающихся на человечество, единственной причиной войн, тирании, эксплуатации, порабощения и, наконец, также британско-американского конфликта. Напротив, независимой Америке, которая станет пристанищем всех преследуемых в Европе, без остатка избавится от монархических и аристократических пут и осуществит вместо этого идею свободной республиканской общности, Пейн, ссылаясь при этом, главным образом, на естественно-правовые концепции Джона Локка и Жан-Жака Руссо, предсказывает большое будущее и даже более — начало новой эпохи:
Но Британия — наша мать, говорят некоторые. Тогда тем более позорно ее поведение. Даже звери не пожирают своих детенышей, даже дикари не нападают на своих родных… […] Не гордость… побуждает меня отстаивать доктрину отделения и независимости; я глубоко и искренне убежден, что это отвечает подлинным интересам континента… […] …для нас откроются все возможности создать самую благородную, самую чистую конституцию на земле. В нашей власти начать строить мир заново. Со времен Ноя до настоящего времени не было положения, подобного существующему.
Пейн, «Здравый смысл» (1776)
2.2. Американский эксперимент: последствия и достижения#
Мы исходим из той самоочевидной истины, что все люди созданы равными и наделены их Творцом определенными неотчуждаемыми правами, к числу которых относятся жизнь, свобода и стремление к счастью. Для обеспечения этих прав людьми учреждаются правительства, черпающие свои законные полномочия из согласия управляемых. В случае, если какая-либо форма правительства становится губительной для самих этих целей, народ имеет право изменить или упразднить ее и учредить новое правительство… 4
Декларация независимости, 4 июля 1776 года
Еще когда началась Семилетняя война против абсолютистски («тиранически») управляемой католической («папистско-зависимой») Франции и ее союзников-индейцев, немало американских поселенцев, преимущественно протестантов по вероисповеданию, восприняли ее (в отличие от лондонской штаб-квартиры империи) не столько как геостратегическую борьбу за колониальные владения во всем мире и за сферы влияния в Европе, сколько как эсхатологически-апокалиптическую битву добра со злом. Американская же революция вместе с Войной за независимость тем более предстала в глазах многих колонистов религиозно и мистически окрашенным решающим сражением между верными Богу американцами и сбившимися с указанного Богом пути, «тираническими» и воплощающими «чужое господство» британскими правящими институтами с их войсками, состоящими из иностранных наемников. Такое восприятие только усилилось, когда британцы признали католическую церковь в франко-канадском Квебеке (Квебекский акт / Quebec Act, 1774), а британские губернаторы начали формировать вооруженные отряды из американских рабов и индейцев (1775–1776). Так что 13 американских штатов-основателей, наладивших пока еще непрочные связи через заседающий в Филадельфии II Континентальный конгресс (1775–1788), — несмотря на неоспоримое и непосредственное политическое, правовое, языковое и культурно-историческое влияние британской метрополии на их формирование — в конечном счете полагали себя альтернативной, более чистой и лучшей версией британской политической и общественной модели как в теологическом, так и в государственно-теоретическом плане.
Основополагающие идеи конституций Американской революции были порождены не только мощными реформистскими импульсами, идущими от Просвещения, но и (подобно всем прочим законам о государственном строе в Европе XVIII века) непоколебимой верой христиан в Божественный разум, то есть их глубокой религиозной убежденностью и уверенностью, что они действуют в согласии с Божественным порядком творения. Причем это не исключало радикального пересмотра и преобразования феодально-клерикального общественного порядка, который все еще сохранялся неприкосновенным в Западном полушарии. С того момента, как инициированное и возглавленное популярными бродячими проповедниками вроде Джорджа Уайтфилда (1714–1770) евангелистское движение «Великого пробуждения» (Great Awakening) в 1740-х годах увлекло сотни тысяч поселенцев во всех колониях целью и требованием индивидуального духовного и религиозного обновления, последние остатки религиозных иерархий и образований, претендующих на охват всего общества, потеряли в английской Северной Америке какое-либо значение. Отныне в американских колониях не существовало ни государственной церкви, надстроенной над политической системой, ни сложившегося в Европе и продержавшегося более тысячи лет симбиоза государственных и клерикальных элит и структур. Вместо этого здесь начал развиваться многоликий религиозный плюрализм самых разных, преимущественно протестантских групп, отрицающий любые авторитарные церковные иерархии. Новые законы о государственном строе, принимаемые в эпоху Американской революции, совершенно сознательно формулировались как внепартийные в отношении религиозных представлений и положений — утверждался нейтралитет государства, которое, в отличие от роли государства в Великой французской революции (1789–1799), видело себя не гонителем религии, но гарантом и фундаментом (свободного) отправления религиозных обрядов, так что закрепление в конституциях отдельных штатов свободы вероисповедания и совести означало не отторжение, а наоборот, дальнейшее углубление и упрочение религиозного самосознания молодой американской нации.
Этот синтез веры и свободы, государственного нейтралитета и религиозно обоснованного мессианского сознания, не имевший аналогов в интеллектуальной истории Европы, стал конституирующим для политического строя 13 образовавших союз американских государств («Соединенных штатов»). Его идейным фокусом служили те самые составленные летом 1776 года программные заявления, касавшиеся общей государственной независимости США (Декларация независимости / Declaration of Independence) и прав человека, закрепленных почти во всех конституциях отдельных штатов (Виргинская декларация прав / Virginia Declaration of Rights). Эти декларации в своей сути опирались на свойства естественных прав, сформулированные Джоном Локком около ста лет тому назад (тогда еще с риском для жизни) в «Двух трактатах о правлении»: неприкосновенность и неотчуждаемость одинаковых для каждого человека данных Богом естественных прав на жизнь, свободу и собственность, — что позволило сразу по нескольким направлениям освободить «старинные английские права», к которым выходцы из Англии (Englishmen) еще взывали до середины 1770-х годов, от их привязки к специфическому английскому национальному и парламентскому контексту. Теперь эти права (совершенно в духе универсалистского самосознания Просвещения) были переосмыслены как фундаментальный набор индивидуальных основных прав и всеобщих прав человека, действующих повсюду в мире, которыми отныне наделялись и европейские поселенцы неанглийского происхождения — однако не коренные народы континента и не рабы-афроамериканцы. Несмотря на такое очевидное противоречие (его вполне сознавали, в частности, политические элиты северных и центральных штатов, не зависевшие от производства табака и хлопка на обширных плантациях), для своего времени было абсолютно новаторским то, что зафиксированные в учредительных документах американцев естественные права не являлись более, как традиционно в европейском контексте, атрибутом либо привилегией представителей какого-либо сословия с наследственной принадлежностью, особого социального слоя или политического института высокого уровня. Не были они и продуктом некоего исторического события или исторического договора, например, во многом определившей историю английского права и самосознание англичан, часто цитируемой Великой хартии вольностей (Magna Charta Libertatum, 1215), но оказались по природе — то есть до начала всякой истории и до какого-либо объединения людей в общество — врожденными для всех людей, которые были созданы Творцом как равные в этом аспекте («All men are created equal», гласит Декларация независимости 1776 года). Тем самым наряду с выработкой современной идеи неотчуждаемых основных прав и всеобщих прав человека была также заложена основа современного принципа гражданства, базирующегося на политическом эгалитаризме и противоположного принципу происхождения («права крови»).
Под влиянием шотландских просветителей и популярной среди европейских и американских интеллектуалов XVIII века концепции деизма американские отцы-основатели дополнили триаду прав по Локку еще одним фундаментальным естественным правом человека. Поскольку Бог-Творец (Creator), совершив акт творения, отказался от активного вмешательства в происходящее в мире и не поручил никакой вышестоящей инстанции заниматься исполнением его воли, то у каждого индивида есть право — или даже обязанность — самому брать в свои руки богоугодное (то есть обещающее счастье) осуществление своей жизни («Right to pursuit of happiness» в Декларации независимости 1776 года). Соответственно, государство играет второстепенную роль по сравнению с индивидом и обществом и выступает лишь как высший гарант и охранитель их существования. Государства, правительства или правители, которые противятся реализации этих четырех самых существенных основных прав (в 16 статьях Виргинской декларации перечисляются также и иные права) или же не делают возможного, чтобы обеспечить благополучие, защиту и безопасность управляемых ими индивидов и их сообщества, теряют право на осуществление власти и могут быть смещены и заменены по воле большинства.
2.2.1. Республиканский конституционализм#
Еще одним достижением Американской революции стало создание современного республиканского конституционализма. Согласно конституциям, принятым в период с 1776 по 1780 год одиннадцатью штатами (Коннектикут и Род-Айленд для начала ограничились внесением изменений в свои прежние колониальные хартии), государственное устройство отныне основывалось исключительно на специально выработанном для этих целей кодифицированном законе (конституции / Constitution), который, во-первых, черпал свою действительность только из воли народа и (или) воли Божьей, а во-вторых, будучи правовым актом уникального уровня, был поставлен над всеми прочими законами, а их действительность и действенность, в свою очередь, вытекали только и исключительно из этого высшего закона. Все законы, содержательно противоречащие конституции либо появившиеся не в соответствии с ее нормами, автоматически являлись недействительными. Так конституция заняла то самое неприкосновенное положение, которое ранее признавалось за «призванным Богом» монархом либо за «установленным Богом» сословным порядком общества. Кроме того, благодаря полному и всестороннему правовому оформлению всех возможных властных отношений на уровне государства она также реализовала исконный республиканский идеал исключительного господства закона, в котором и либерал Локк, и аристократ Монтескьё, и ведущие английские юристы — специалисты по общему праву усматривали истинного гаранта любой политической свободы. Поэтому конституция американских революционеров с ее самобытным симбиозом институциональной организации государства и индивидуальных основных прав считалась не только краеугольным камнем свободной и основанной на праве государственности, но и писаным аналогом Божественного естественного закона и Божественного разума, а значит, неоспоримым и в высшей степени достойным почитания, практически священным правовым документом.
Если в первое время конституции штатов еще разрабатывались и принимались самими законодательными ассамблеями и их комитетами, то в Массачусетсе (1779–1780) была внедрена уже и современная процедура разработки конституции, согласно которой процесс должен был начинаться с однократного избрания политических представителей и политических персон в независимое (учредительное) собрание. Собрание разрабатывало в течение определенного заранее срока проект конституции, который затем, на последнем шаге, утверждался (ратифицировался) либо отклонялся народом и (или) обычным органом народных представителей.
2.2.2. Республиканский народный суверенитет#
Согласно новому американскому самосознанию, решение о том, кому и какие конкретные законы надлежит принимать и реализовывать в рамках одиннадцати революционных конституций и двух реформированных колониальных хартий, должны были принимать только и исключительно политически дееспособные члены соответствующей общности: путем регулярно проводимых выборов они определяли своих представителей, направляемых в законодательное собрание штата. На первый взгляд, это было продолжением практики колониального периода — за исключением избавления от надзора и примата британского владычества в лице назначавшихся монархом губернаторов, которые проводили в жизнь британскую политику и законы, принятые британской аристократией. Однако на деле принцип народного суверенитета, с ограничениями практиковавшийся еще свыше 2000 лет назад в античном Афинском полисе, не только окончательно стал неотъемлемой составляющей американской государственности, но и единственным источником ее легитимности. Тем самым переворачивалось с ног на голову отношение «правитель — подданные», по-прежнему доминировавшее в Европе и в Новое время: теперь, как внушали в своих сочинениях Локк и Руссо, граждане не должны были больше преклоняться перед властями, но, согласно революционной формулировке о «тождественности правителей и управляемых», становились своими собственными господами. Роль государственных авторитетов и высокопоставленных лиц при таком новом понимании сути их статуса снижается до исполнения чужой воли — они несут ответственность и обязательства только и исключительно перед своими избирателями с их нуждами и интересами. Соответственно, большинство американских депутатов в законодательных собраниях штатов не могли действовать автономно, но имели так называемый императивный мандат с явными указаниями и инструкциями относительно поведения при голосовании, то есть были непосредственно связаны конкретной волей избирателей своих родных общин. Напрямую отражая все профессиональные, социальные и политические интересы и течения своего избирательного округа, американские депутаты представляли собой «контрпроект» по отношению к британским депутатам палаты общин с их свободным мандатом, которые в первую очередь считали себя ответственными за нужды империи в целом.
Право избирать и избираться в законодательные собрания штатов предоставлялось лишь экономически обеспеченным взрослым белым мужчинам. Это соответствовало вдохновленному гражданским гуманизмом итальянского Возрождения и широко распространенному в англо-американском пространстве фундаментальному убеждению, что республика — а в пользу именно этой модели сделали открытый выбор американские отцы-основатели, бесповоротно отменив наследование каких бы то ни было политических постов и окончательно отказавшись от весьма популярной доктрины Монтескьё, то есть смешанной конституции с монархическими, аристократическими и демократическими элементами (constitutio mixta), — не сможет выжить и функционировать без соблюдения строгих требований к добродетели как правящих лиц, так и управляемых. Только если все политически активные члены общности будут на индивидуальном уровне ответственно усваивать и осуществлять определенные нравственные добродетели (к таковым Джордж Мейсон в своей Виргинской декларации относил, например, справедливость, умеренность, воздержанность и скромность), можно гарантировать, что данная людям свобода и право на самоопределение не приведут к хаосу, анархии и деспотии. Далее, для американских политических и экономических элит были бесспорными два положения. Во-первых, ставший центральным во времена налогового спора с Великобританией в 1760-х годах принцип, что к участию в жизни политической общности и определении ее судеб должны допускаться только те, кто непосредственно (то есть уплачивая налоги) финансирует и обеспечивает ее существование. Во-вторых, выдвинутая еще английскими «новыми» вигами доктрина, что политическая свобода, совершеннолетие и ответственность возможны только в сочетании с личной и экономической независимостью (наличием имущества), поскольку неимущие в конечном итоге никогда-де не способны по свободной воле служить нуждам всего общества, а лишь подчиняются воле своего господина (в случае рабов, поденщиков, слуг и т. д.) либо своего кормильца (женщины, дети и т. д.). Наконец, определенным группам иммигрантов неевропейского происхождения (китайцам, индийцам и т. д.), а равно насильственно изгнанным со своих земель коренным жителям континента и эксплуатируемым афроамериканцам было принято отказывать в наличии необходимого «уровня цивилизованности» как предпосылки для политически добродетельного поведения. Соответственно, и после Американской революции активное и пассивное избирательное право по-прежнему зависело от определенного налогового и имущественного ценза, размер которого, впрочем, в большинстве новых конституций был снижен, а вообще чрезвычайно сильно варьировался между отдельными штатами. Например, в Пенсильвании избирательным правом обладали все мужчины-налогоплательщики и их взрослые сыновья, в то время как конституция Массачусетса 1780 года устанавливала сравнительно высокие требования к имуществу и состоянию кандидатов и избирателей, так что в выборах могло участвовать значительно менее 10 процентов всего взрослого населения.
2.2.3. Барьеры против злоупотребления властью#
Не в последнюю очередь вследствие глубоко укоренившегося недоверия американских повстанцев к любым государственным властным органам, облеченным обширными полномочиями, — а именно их потенциальная трансформация в тиранический репрессивный аппарат в XVII веке побудила многих англичан к переселению в североамериканские колонии и в значительной мере сформировала восприятие колонистами британского колониального владычества после 1763 года — отдельные штаты, выстраивая в ходе революции свои системы правления, приняли немало предохранительных мер. Так, чтобы избежать злоупотребления властью в форме фаворитизма, самообогащения и коррупции и воспрепятствовать формированию олигархических структур, срок полномочий политических представителей в законодательных собраниях-ассамблеях, как правило, ограничивался одним годом (губернатор как глава исполнительной власти назначался на срок от года до трех). Кроме того, принцип ротации не позволял многократно переизбирать (переназначать) какое-либо лицо на одну и ту же важную должность. Ради максимальной прозрачности политических процессов в институтах и обеспечения внешнего гражданского контроля над ними, с одной стороны, в конституциях закреплялся принцип свободы печати, с другой (в зависимости от штата) — открывался свободный доступ на парламентские дебаты и голосования или, по меньшей мере, публиковались их результаты. Чтобы не допустить злоупотребления властью путем ее концентрации, в 11 из 13 бывших колоний по модели английского парламентаризма был создан двухпалатный законодательный орган, в котором друг другу противостояли и взаимно контролировали друг друга две ассамблеи (как правило, именуемые «сенат» и «палата представителей») из свободно избранных депутатов, каждая со своими компетенциями и полномочиями. В колониальный период британские губернаторы, которых народ не выбирал ни напрямую, ни опосредованно, имели право накладывать вето на законодательные акты ассамблей, распускать их и по собственному усмотрению назначать судей и шерифов. После ухода британцев эти компетенции перешли к обеим палатам законодательного собрания, ставшим теперь, как того требовал еще Локк в «Двух трактатах о правлении», сердцем и властным центром новых политических систем. Органы исполнительной власти отдельных штатов, выполнявшие отныне лишь организационно-распорядительные функции и обычно представлявшие собой совет из нескольких человек с губернатором во главе, почти везде назначались ассамблеями и были неограниченно подотчетны им.
Благодаря этому конституциональному установлению американских революционеров (создавшему мощный оборонительный институциональный оплот против возможного злоупотребления властью наряду с внедрением апробированных устойчивых форм политического участия граждан) отсылка к Божественным законам природы и разума была дополнена тем практико-прагматическим компонентом, к созданию которого стремились еще Локк и его соратники-либералы и который дает фундаментальную защиту, позволяя постоянно отражать произвольные посягательства потенциально деспотической государственной власти. В Виргинскую декларацию прав для этих целей было наряду с правами на жизнь, свободу, собственность, стремление к счастью и сопротивление неправомерным правительствам либо их смещение включено также право на суд присяжных, поскольку в свободной республике не государство (как потенциальный репрессивный орган), а лишь выбранные в случайном порядке свободные и беспристрастные граждане должны рассматривать уголовные дела других граждан, принимать по ним решение и выносить приговор с учетом позаимствованного из английского Хабеас корпус акта 1679 года конституционно гарантированного права каждого обвиняемого на публичное рассмотрение дела, опрос свидетелей, отказ от дачи показаний, защиту частной жизни и т. д. Сюда же можно отнести запрет на содержание регулярного войска в мирное время — ведь такое войско многие американцы считали наиболее явным инструментом подавления в руках правителей-тиранов и полагали, что и во время войны оно всегда должно быть подчинено гражданской администрации, — и связанное с таким запретом право всех свободных граждан на хранение и ношение оружия и создание хорошо оснащенного и организованного гражданского ополчения как «наиболее подходящей, естественной и надежной защиты свободного государства» (статья 13 Виргинской декларации 1776 года).
2.2.4. Американская федеральная конституция (1787)#
И разве — оттого лишь, что это дело новое, — надобно отказаться от попытки создать большую республику? Разве не тем славен народ Америки, что, отдавая должное воззрениям прежних времен и других народов, не впадал в слепое благоговение ни перед древним миром, ни перед вековыми обычаями, ни перед прославленными именами, а руководствовался собственным здравым смыслом, знанием собственных дел и уроками, извлеченными из собственного опыта?
Джеймс Мэдисон. Федералист (1787)
К тому моменту, когда ранней весной 1783 года в Париже был наконец подписан мирный договор, согласно нормам международного права удостоверявший государственный суверенитет 13 (Соединенных) штатов Америки и их независимость от Великобритании, начальная эйфория повстанцев уже давно уступила место полному изнеможению и широко распространившейся неуверенности в будущем. Ведь некогда процветающие колонии не только понесли значительные человеческие потери: экономика и общество к концу войны были совершенно обескровлены, города, общины и целые территории опустошены и обезлюдели, страна погрузилась в тяжелую рецессию, блокирование Британской империей важных для американцев рынков сбыта и высокие таможенные барьеры в континентальной Европе в сочетании с гигантским ростом внешнего долга парализовали торговлю, вызывая массовое разорение предпринимателей, фермеров и купцов, бывали случаи экспроприации, ширились голод и нищета, в некоторых местах происходили общественные волнения и вооруженные восстания, а разочарованные и не получившие жалованья ополченцы распущенной Континентальной армии бродили по стране, возбуждая опасения относительно наступления хаоса, гражданской войны и анархии.
Рис. 10. Федеральный конституционный дуализм в Соединенных Штатах Америки

Источник: автор.
Раздираемые столкновениями партий и интересов и сосредоточенные преимущественно на своих внутренних делах ассамблеи отдельных штатов были не в состоянии совладать с ситуацией, равно как и Второй Континентальный конгресс, представлявший собой не столько общеамериканское правительство, сколько съезд послов штатов. Конгресс не только испытывал нехватку персонала, компетенций и финансовых средств, но еще и оказался практически недееспособным, ведь решения, как постановили сами его члены, могли приниматься только единогласно. В конце 1780-х годов штаты, которые со времен Войны за независимость непреклонно настаивали на своей автономии и самостоятельности, все же пришли к непростой договоренности: они не только созвали в мае 1787 года межгосударственную конференцию для пересмотра Статей Конфедерации, принятых в 1777 году и определявших порядок взаимодействия между штатами, но и согласились с тем, что ее участники в скором времени взяли на себя полномочия общеамериканского конституционного конвента, действовавшего по образцу подготовки конституции Массачусетса (1780). Общая федеральная конституция, дополнявшая конституционные документы 13 штатов, была провозглашена 17 сентября 1787 года в здании законодательного собрания Филадельфии, а затем успешно ратифицирована на специально созванных для этого 13 конвентах штатов (с декабря 1787 по май 1790 года). Так Американская революция наконец получила то системное документальное оформление, которое сущностным образом определило дальнейшее общественно-политическое развитие Соединенных Штатов Америки до момента их превращения в мировую державу в ХХ веке и которое по сей день действует в неизменном виде (если не считать дополнительного внесения еще 32 статей).
Рис. 11. Подборка некоторых важных историко-идеологических контекстов современной англо-британской и американской политической мысли

Источник: автор.
Принятию этого рождавшегося в ожесточенных дебатах компромиссного документа, объединившего все существенные политические принципы конституций отдельных штатов, предшествовала многолетняя полемика между категорическими противниками и сторонниками сильного федеративного государства. Противники сильной федерации, в числе которых были Джордж Мейсон, Патрик Генри (1736–1799) и Роберт Йейтс (1738–1801), опасались за судьбу лишь недавно завоеванной и дорого оплаченной свободы каждого из штатов с их достижениями в деле республиканского строительства; их поддерживали, прежде всего, ремесленники, торговцы и простые сельские жители, в высшей степени критически и подозрительно относившиеся к идее создания центральной власти — географически далекой, состоящей из социальных элит и, не исключено, тиранической. Страстные же поборники сильного союза и государственной власти, среди них Джордж Вашингтон, Джеймс Мэдисон (1751–1836) и Александр Гамильтон (1755–1804), полагали, что экономический рост, развитие и безопасность (как внутреннюю, так и внешнюю) можно обеспечить только благодаря автономной централизованной федеральной власти с дееспособными федеральными институтами, собственным финансированием за счет налоговых поступлений и особыми политическими полномочиями. На их стороне выступали, в первую очередь, представители среднего слоя городов и хозяйственно мощных прибрежных регионов, а также крупные землевладельцы и традиционные экономические элиты, надеявшиеся, что такая модель не только даст стабильность и последовательность в развитии, но и позволит продолжить освоение западной части континента наряду с оживлением торговли с континентальной Европой. Вторая партия в конечном итоге взяла верх.
Так с вступлением в силу федеральной конституции 21 июня 1788 года на территории бывших североамериканских колоний Англии не только утвердился современный принцип разделения властей по Монтескьё, но и возникла первая современная федеративная республика в мире. В данной системе ассамблеи экс-колоний, определяющие всё на уровне отдельного штата, отныне делили политическую власть с тремя вновь созданными (и осуществляющими взаимный контроль) органами федерального уровня. Это влиятельный федеральный парламент (конгресс Соединенных Штатов / United States Congress), состоящий из двух палат — сената (United States Senate) и палаты представителей (United States House of Representatives), федеральный президент (President of the United States), избираемый народом (через выборщиков) и наделенный обширными полномочиями, а также стоящий на страже федеральной конституции и федеральных законов независимый федеральный верховный суд (Supreme Court of the United States), которому, впрочем, лишь в XIX веке удалось действительно отстоять свой авторитет в качестве третьей самостоятельной ветви власти наряду с законодательной и исполнительной. Конституции штатов революционного периода остались незатронутыми, каждый штат (независимо от размера) получил право раз в шесть лет делегировать в федеральный сенат двух своих представителей, напрямую избираемых народом, а количество непосредственно же избираемых гражданами членов федеральной палаты представителей определялось прямо пропорционально общей численности населения. В довершение три года спустя (1791) в качестве реакции на протестующие голоса отдельных штатов и по настоянию Мэдисона новая федеральная конституция была дополнена десятью статьями (так называемые поправки 1–10), получившими название Билль о правах и основанными на Виргинской декларации прав.
3. Франция и континентальная Европа в конце XVIII века#
В таком государстве, как Пруссия, совершенно необходимо, чтобы правитель сам вел свои дела. Ведь если он будет умен, то будет следовать только государственным интересам. […] Хорошо руководимое государственное управление должно иметь такую же прочную единую систему, как и здание философского учения. Все меры должны быть хорошо продуманы, финансовая, политическая и военная организация направлены на достижение общей цели, а именно укрепление государства и рост его могущества. Но система способна родиться только из одной головы, значит, это должна быть голова правителя.
Фридрих II. Из политического завещания (1768)
Для Старого режима (Ancien Régime) во Франции — которая еще в первые десятилетия XVIII века оказывала решающее влияние на политические события в континентальной Европе и за океаном, будучи ведущей абсолютистской колониальной державой-гегемоном, — щедрая военная поддержка североамериканских революционеров и борцов за независимость стала не только дополнительной нагрузкой на государственные финансы, серьезно подорванные со времен Семилетней войны (1756–1763), но и дала эффект интеллектуального бумеранга. Дело в том, что многие французы, отправленные воевать за океан, неизбежно соприкасались с политическими идеями и действительностью американских повстанцев, борющихся за свою свободу. Так до французской общественности дошли рассказы о самоуправляющихся общинах, законодательных собраниях-ассамблеях и о сопротивлении американцев британскому «неправомерному режиму», а также тексты принятых в период революции конституций штатов. Они были встречены с большим интересом и восхищением — особенно критиками господства Бурбонов, которые ориентировались на примат правового государства, провозглашенный Монтескьё, политический радикализм Руссо, антиклерикальный фундаментализм Вольтера (1694–1778) и критический материализм энциклопедистов (Кондильяка, Дидро, Д’Аламбера, Гольбаха). Почти одновременно французы стали свидетелями, как непосредственно по соседству происходила имплементация идей европейского Просвещения в конкретные политические действия, в то время как при их собственном дворе правили бал застой, бесхозяйственность и ретроградство, а запоздалые попытки реформ 1770–1780-х годов в конечном счете разбились о сопротивление высших судов (парламентов / Parlements), в которых заседали представители высшей аристократии.
3.1. Просвещение и абсолютизм#
Действительно, изначально сами просвещенные абсолютные правители Европы: австрийские монархи Мария Терезия (годы правления 1740–1780) и ее сын Иосиф II (годы правления 1780–1790), прусский король Фридрих II (годы правления 1740–1786), российская императрица Екатерина II (годы правления 1762–1796) и многие другие короли, князья и герцоги — брали пример с царствования французского короля Людовика XIV (годы правления 1643–1715) в деле формирования сильной, единой монопольной государственной власти, решая задачу по обеспечению своих собственных неотъемлемых претензий на владычество и занятию подобающего места на европейской внешнеполитической арене. Однако не позднее середины XVIII века эти правители, столкнувшись, подобно Бурбонам после 1763 года, с тяжелыми последствиями войн, взрывным ростом народонаселения и обеднением широких слоев общества, стали все более склоняться к просветительскому пониманию государства, ориентированному на реформы. Эта концепция строится на принципах эффективности, полезности и разума и ставит государство либо соображения государства превыше любых индивидуальных и партикулярных интересов, вследствие чего хорошо образованные и лояльные государственные чиновники, равно как и сам правитель, считаются «первыми слугами государства» (согласно формулировке Фридриха II в его «Антимакиавелли» 1740 года). Государство, в свою очередь, преследует не только свои исконные властные интересы, но и берет на себя обязанность попечения о подданных, платящих налоги и составляющих государство: создает возможности для реализации ими экономических инициатив, заботится об их здоровье и образовании, — поскольку благополучие населения мыслится тесно связанным с благополучием государства и благополучием правителя. И вот с целью побороть неграмотность, дать широким массам доступ к образованию и установить контроль над содержанием обучения начались централизация и огосударствление школьного дела. Чтобы сдерживать распространение болезней и нищеты, на государственные деньги создавались новые больницы и приюты для бедных, учреждались государственные службы здравоохранения. С перестройкой судебной системы на принципах разума и гуманности прекратились процессы над ведьмами. Была отменена пытка как «инструмент обнаружения истины», в сфере исполнения наказаний жестокие меры устрашения заменялись принудительными общественными работами и лишением свободы.
Однако сущностные перемены происходили не только в отношениях между государством и подданными. Просвещенный абсолютизм осуществил также радикальный разрыв с традиционным порядком общества и правления. До тех пор в Европе Нового времени королевства, княжества и прочие, более мелкие территории, управляемые светскими и духовными правителями, представляли собой не что иное, как весьма разнородные сложные конгломераты, сложившиеся на протяжении столетий в результате переплетения самых разных интересов, привилегий и автономий дворов, сословий и церкви, сельских и городских, региональных и централизованных в масштабах страны властных структур. Основой такого устройства служило неорганизованное параллельное действие норм традиционного обычного права, канонического права католической церкви, римского права, местных договоров и установленного теми или иными властями позитивного права, причем эти нормы отчасти совпадали, а отчасти противоречили друг другу. Следствием этого была неспособность аристократических династий и правящих домов как осуществить свои претензии на монистическую власть, так и (что чуть ли не важнее) обеспечить себе постоянные источники дохода путем введения всеобщего финансового и налогового законодательства, поскольку у них просто-напросто отсутствовали полномочия урегулировать эти вопросы и организовать исполнение своих постановлений. То же касалось и многих других сфер общественной жизни. Так, попечительство о бедных, вопросы супружества и подготовка священников считались исключительной компетенцией церквей. Судопроизводство и управление много где находились в руках местных авторитетов или сословий.
Теперь была поставлена цель создать централизованно управляемую, четко структурированную, работающую предсказуемо и унифицированную административно-правовую систему. Поэтому под знаком примата естественно-правовых представлений, сформулированных в Новое время, началась, во-первых, масштабная работа по сопоставлению, систематизации и сведению воедино (кодификации) прежних правовых установлений и законов — к самым известным результатам такой работы относятся Гражданский кодекс Иосифа II (Josephinisches Zivilgesetzbuch, 1786) и Прусское земское уложение (Allgemeines Landrecht für die preußischen Staaten, 1794), а во-вторых, кардинальная реформа органов правосудия и бюрократических структур управления, занимающихся осуществлением права. Далее, опираясь на меры по централизации финансово-налоговой системы, реформисты от монархии начали постепенно отменять сословные, церковные и религиозные властные права, автономии и привилегии и вторгаться во все сферы политического, которые до того времени оставались неурегулированными либо были отданы на откуп духовным, аристократическим, корпоративным и местным структурам и авторитетам. В католических странах этот процесс реформ имел ту особенность, что отныне влияние римских пап на национальную внутреннюю политику сильно ограничивалось, владения церкви отчасти переходили в собственность государства и создавались государственные органы по делам церкви, функцией которых был надзор за подготовкой священников и церковным управлением. В рамках просветительской политики терпимости другие религиозные общины законодательно уравнивались в правах с католиками, вопросы брака передавались в юрисдикцию гражданских судов.

Карта 3. Просвещенческо-абсолютистская политика реформ, а также революции, протесты и восстания в Европе XVIII века (политические границы 1789 г.)
3.2. Великая французская революция 1789–1799 годов#
Что такое третье сословие? — Всё.
Чем оно было до сих пор в политическом отношении? — Ничем.
Чем оно желает быть? — Чем-нибудь.
Аббат Эмманюэль Жозеф Сийес. Что такое третье сословие? (январь 1789)
Чуть менее чем через две недели после того, как Нью-Йорк стал одиннадцатым штатом, ратифицировавшим федеральную конституцию США, 8 августа 1788 года, французский монарх Людовик XVI (1754–1793) принял роковое решение. Чтобы предотвратить банкротство государства, грозящее в условиях тяжелого финансового кризиса, и сделать шаг навстречу тем частям высшей аристократии, которые блокировали его политику, он поддался настояниям Парижского парламента (Parlement) и объявил, что в мае следующего, 1789 года, будут созваны так называемые Генеральные штаты (États généraux). Этот элитный представительный орган, имевший много аналогов в Европе Средних веков и Нового времени и традиционно состоявший во Франции по трети из представителей духовенства (первое сословие), дворянства (второе сословие) и остального свободного населения (третье сословие), был призван играть роль институционального противовеса властным претензиям короля, однако со времени подъема абсолютной монархии утратил свое значение и не созывался с 1614 года. К 5 мая 1789 года, когда избранные с оживленным участием политизировавшейся общественности Генеральные штаты наконец собрались, внутриполитическая ситуация обострилась еще больше. Из-за второго подряд неурожайного года, суровой зимы, которая остановила работу водяных мельниц и блокировала пути транспортировки зерна, и вызванного этим взрывного повышения цен на муку и хлеб — базовые продукты питания для многих французов — в городах и многих сельских районах разразился голод, начались грабежи и спонтанные вспышки насилия.
Среди прибывших в Версаль депутатов Генеральных штатов наметилось очевидное противостояние: собрание третьего сословия, состоящее прежде всего из представителей крупной буржуазии и прежде заседавшее отдельно, категорически отказалось подчиняться традиционному большинству из двух третей клира и дворянства и потребовало провести совместное заседание всех сословий на принципах равного простого мажоритарного избирательного права. Когда после нескольких недель переговоров и промедления это требование было отклонено, 17 июня 1789 года собрание третьего сословия, не долго думая, 490 голосами против 90 объявило себя единственным законным представительством всех французов — Национальным собранием (Assemblée nationale) всего французского народа. После того как в последующие дни к самопровозглашенному Национальному собранию стало присоединяться все больше представителей духовенства, и наконец все первое сословие незначительным большинством постановило заседать совместно с новым органом, 20 июня 1789 года король Людовик XVI немедленно приказал закрыть предусмотренный для этого зал во дворце. Однако, подобно американским депутатам нижней палаты ассамблеи в Виргинии в 1774 году, французские делегаты, оказавшись перед закрытыми дверями, и не подумали покориться враждебным действиям своего монарха — и собрались в расположенном неподалеку зале для игры в мяч (Salle du Jeu de Paume), где они в конечном итоге (9 июля 1789 года, спустя две с половиной недели после легендарной клятвы в зале для игры в мяч) по примеру Массачусетса (1780) и Филадельфии (1787) самовольно провозгласили себя Национальным учредительным собранием (Assemblée nationale constituante).
Когда Людовик XVI в ответ стянул к воротам Парижа и Версаля около 25 тысяч солдат и в довершение всего отправил в отставку популярного в народе и желавшего реформ министра финансов Жака Неккера (1732–1804), это спровоцировало эскалацию и без того напряженной ситуации. Начала распространяться паника, во всем городе проходили демонстрации и массовые собрания, ораторы указывали на угрозу якобы предстоящего заговора дворян, строились баррикады, дело дошло до первых вооруженных стычек, в конце концов было создано независимое ополчение (гвардия) из жителей Парижа под командованием маркиза де Лафайета, ветерана Войны за независимость и соратника Вашингтона. С того момента, когда утром 14 июля 1789 года взбудораженная толпа взяла штурмом Дом инвалидов, захватила несколько тысяч ружей, а затем успешно провела осаду ненавистной государственной тюрьмы — Бастилии, Французскую революцию было уже не остановить. В течение недели после этого по всей Франции, следуя примеру парижан, распускали королевские органы городской и таможенной администрации, заменяя их учреждениями общинного самоуправления с собственным ополчением. Наконец, в начале октября 1789 года народные массы вынудили короля и депутатов переехать из находящегося в отдалении Версаля в Париж — в эпицентр революционной бури, под постоянный надзор повстанцев.
В последующие два года самопровозглашенное Национальное собрание не только разработало и приняло (в сентябре 1791 года) первую современную либеральную конституцию в Европе, но и издало многочисленные законы и постановления, которым в ближайшие десятилетия было суждено изменить уклад жизни европейцев так же кардинально, как некогда это сделали тезисы монаха-августинца Мартина Лютера, представленные им на обозрение общественности в Виттенберге (1517). Идейным компасом революционеров при этом стала оглашенная 26 августа 1789 года Декларация прав человека и гражданина (Déclaration des droits de l’homme et du citoyen) — перечень прав и свобод по образцу Виргинской декларации прав 1776 года, составленный в основном маркизом де Лафайетом при деятельном участии Томаса Джефферсона, бывшего в свое время американским послом в Париже. Выдвинув революционный лозунг «Свобода, равенство, братство» (Liberté, Égalité, Fraternité), декларация подчеркивала неделимое право французской нации на суверенитет и позднее была включена в качестве преамбулы в конституцию Франции 1791 года. И если ранее просвещенные абсолютные монархи Европы своими усилиями по централизации и гомогенизации государства уже нанесли тяжелый удар старому феодальному строю, хотя и шли на компенсации его представителям, то теперь, когда революционно настроенные депутаты Национального собрания полностью отменили все преимущественные права и привилегии аристократии и духовенства, лишили их всех владений, окончательно пробил его смертный час (1789–1791).
Как и в североамериканских колониях примерно 15 лет тому назад, именно внешняя угроза и война (с апреля 1792 года), с одной стороны, способствовали устойчивому закреплению завоеваний революции, но с другой — привели к такой радикализации, какой никогда не желало подавляющее большинство участников восстания 1789 года, к «революции в революции». Прямая угроза вторжения войск реакционной Австрии, заключившей союз с консервативной Пруссией, тяжелые военные поражения и открытый коллаборационизм французских дворян с врагом стали причиной того, что с трудом достигнутое нестабильное равновесие между традиционной монархией и институтами революции, старыми и новыми элитами, умеренными и фундаменталистскими силами нарушилось в пользу последних. После штурма Тюильри 10 августа 1792 г. был арестован король, а спустя всего несколько недель в парижских тюрьмах было убито более 1000 мнимых «предателей» (сентябрьские убийства). Вскоре Национальное собрание распустили, на его место пришел вновь избранный Национальный конвент, а конституцию 1791 года отменили и провозгласили Первую Французскую республику. После казни Людовика XVI 21 января 1793 года и прихода к власти Комитета общественного спасения, в котором доминировали якобинцы, летом 1793 года страну захлестнула беспрецедентная волна государственного террора (la Terreur): до июля 1794 года, когда инициатор террора Максимильен де Робеспьер (1758–1794) и его приверженцы были казнены, число жертв достигло около 35 тысяч человек. После этого события протекали относительно бескровно. В 1795 году была принята конституция, по которой полномочия правления передавались исполнительному совету из пяти директоров, опиравшемуся на двухпалатный законодательный орган (Директорию / le Directoire), а 9 ноября 1799 года, совершив государственный переворот, к власти пришел популярный в народе революционный генерал Наполеон Бонапарт (1769–1821). 2 декабря 1804 года он короновался, приняв титул императора французов. Война Франции против объединившихся европейских монархий тем временем продолжалась, не ослабевая.
Рис. 12. Хронологическая триада французских революций

Источник: автор.
3.3. Пример Франции: последствия и достижения в общеевропейском контексте#
Когда битва под Ватерлоо в июне 1815 года и окончательный разгром наполеоновской армии подвели черту под 23 годами войн, число жертв которых значительно превысило 5 миллионов человек, и на разоренном и опустошенном континенте воцарился мир, четыре великие державы Англия, Австрия, Пруссия и Россия вместе с побежденной Францией объявили на Венском конгрессе о восстановлении старого порядка и равновесия сил внутри Европы, что, разумеется, включало в себя и возврат на трон династии Бурбонов в лице Людовика XVIII (годы правления 1814–1824). В этот момент казалось, что взятие Бастилии, Декларация прав человека и провозглашение республики стали делом далекого утраченного прошлого, чем-то вроде недолгой вспышки светлой Утренней звезды, которая бесповоротно угасла, не оставив следа в ночи европейской реставрации, окутавшей всё мраком. Однако видимость обманчива: под реакционной завесой торжествующего старого режима социально-критические, эмансипаторные и прогрессистские идеи европейского Просвещения не только окончательно проникли в самые отдаленные уголки и общественные ниши монархических держав, но и — благодаря охватившему многие страны восторгу по поводу «начала новой эры» во Франции в 1789 году, реформам, которые были навязаны Наполеоном оккупированным территориям, и освободительным войнам — образовали многообещающий симбиоз с политическими идеями Американской и Французской революций. В конечном итоге они трансформировались на фундаменте философии государства Локка, Руссо и Монтескьё в политический либерализм, принятый равным образом буржуазными и аристократическими элитами. Это охватившее весь континент изначально политическое идейное движение, объединив доктрины национальной свободы и прогресса, стало непосредственным оппонентом и противником мощных инерционных сил, заложенных в политическом консерватизме по Э. Бёрку, который легитимизировал династии европейских правителей. Данное противостояние будет отныне формировать европейскую политику в эпоху модерна, оттеснив на задний план как традиционные линии конфликтов между религиозными конфессиями (выражением которых стали прежде всего кровопролитные войны между католиками и протестантами XVII века), так и традиционное противоречие между землевладельцами-феодалами и бесправным, но все равно постоянно возмущающимся и бунтующим крестьянством.
В следующие десятилетия доходящая до ожесточенной враждебности непримиримость, с которой либералы и консерваторы (по расположению их мест в послереволюционном французском парламенте все чаще именуемые также соответственно левыми и правыми) противостояли друг другу, и жестокие репрессивные меры последних не только спровоцировали десятки небольших восстаний, но и привели к тому, что это постоянное напряжение целых три раза разряжалось настоящими взрывами, охватывавшими немалые части Европы: вначале в 1820–1821 годах в Испании, Португалии, Италии и Греции; затем в 1830 году вслед за парижской Июльской революцией в бельгийских провинциях Нидерландского королевства, Италии, Польше и в отдельных территориях Немецкого Союза; а в 1848 году вообще на всем европейском континенте за исключением Англии и России. При этом именно революции 1848 года потрясли до основания правителей-монархов и (вос-)созданный ими в Вене (1815) консервативно-реставрационный постнаполеоновский порядок. Последовавшее кровавое подавление восстания народных масс военными средствами и повторная победа реставрации (1849), в свою очередь, означали разрушительный удар и провал для либеральных движений Европы. После этого ничто уже не было таким, как прежде, — тем более что глубокие социально-экономические трансформации первой половины XIX века (освобождение крестьян, рост народонаселения, индустриализация, урбанизация) привели к выходу на политическую арену третьей силы наряду с либерализмом и консерватизмом. После массовых выступлений рабочих в революционном Париже 1848 года (которые стоили жизни 12 тысячам из них), а также публикации и распространения «Коммунистического манифеста» (1848) авторства Карла Маркса и Фридриха Энгельса эту силу уже нельзя было не замечать и игнорировать: речь шла об общественно-политическом движении обнищавших масс городского промышленного пролетариата, в котором как либералы, так и консерваторы видели для себя угрозу и конкурента.
В этих условиях за десятилетия после травматических событий 1848–1849 годов и до Первой мировой войны между двумя ранее враждебными лагерями либералов и консерваторов сложилось сосуществование без взаимного насилия и даже ограниченное политическое сотрудничество, в рамках которого был запущен ряд осторожных и направлявшихся свыше либеральных реформ. В конечном счете на протяжении «долгого XIX века» в Европе после Великой французской революции (несомненно послужившей главным катализатором и ледоколом политического либерализма) можно было наблюдать четыре крупных процесса политических инноваций и направления реформ, которые вели к необратимому преобразованию традиционных европейских порядков господства и подчинения:
• поступательная имплементация и институционализация национальных идей, в средней долгосрочной перспективе вылившаяся в повсеместное формирование современных национальных государств (3.3.1);
• поэтапное создание и институционализация национальных парламентов, постепенно сменявших прежние сословные учреждения (3.3.2);
• отход от европейской модели абсолютизма Нового времени в пользу монархического конституционализма, вдохновлявшегося идеями Просвещения (3.3.3);
• пошаговое введение демократического избирательного права, пока еще нивелированного и ограниченного высокими барьерами для доступа к нему (3.3.4).
3.3.1. Национализм#
Когда революционная Франция 20 апреля 1792 года объявила войну Австрии, Европа впервые столкнулась с феноменом, без которого невозможно представить жизненную реальность ХХ и XXI веков, но который на тот момент не был еще знаком жителям континента, — волной национального воодушевления. Она не только оказалась сильнее складывавшихся на протяжении тысячелетий локальных и региональных связей, но и смела многовековые сословные, религиозные и имущественные границы, сделав принадлежность к территориальному образованию с населением около 26 миллионов человек, площадью в несколько сотен тысяч квадратных километров и централизованными государственными институтами единственным принципом и атрибутом коллективной идентичности. Именно эта этническая, культурная, языковая, но и изначально политическая идентичность вела теперь солдат французской революционной армии (как ранее американских борцов за независимость) в бой не за государя, князя церкви или жалованье наемника, а за «свободу, равенство и братство» против «тирании и деспотии» — и сплачивала их в уникальное национальное французское «сообщество судьбы» (Schicksalsgemeinschaft), за которое они готовы были отдать свою жизнь. С течением революции и Коалиционных войн защита и сохранение этого «естественного» «сообщества судьбы» (иначе говоря, нации) стали для французов экзистенциальным и почитаемым как священное высшим благом наподобие «извечных старинных прав» у английских повстанцев-вигов и самостоятельно принятых конституций штатов у американских колонистов. Так что действительное достижение событий 1789 года состояло в меньшей степени в демонтаже и ликвидации старого порядка (этот процесс уже инициировали и успешно осуществляли просвещенные абсолютные правители, стремившиеся к унифицированной системе государственной власти и гомогенной массе подданных), но, что важнее, в переходе от династического к национальному обоснованию принципа суверенитета и властвования, а вместе с тем к гомогенной национальной государственности с национальным гражданством, национальной армией и национальными государственными институтами.
С продвижением наполеоновских войск в 1800-е годы от Атлантического океана на западе до границ России на востоке либеральный «вирус» национализма заразил и всю остальную Европу и уже в эпоху освободительных войн против Наполеона (1813–1815) обернулся против своих изначальных «носителей» французов, вызвав национальную мобилизацию масс и массовые выступления в других странах. В период после 1815 года доктрина национализма не только укоренилась и реализовалась на ее родине, во Франции, и в бурно развивающейся Англии, но и стала ключевой движущей силой движений за национальное объединение в Германии и Италии, а также национально-освободительных движений в полиэтнических империях — Габсбургской (чехи, венгры, хорваты и т. д.), Османской (греки, сербы, болгары и т. д.) и Российской (поляки, финны, украинцы и т. д.).
3.3.2. Национальные парламенты#
Французская модель однопалатного парламента, исходным воплощением которой служило Национальное учредительное собрание (1789–1792) и с которой английская двухпалатная модель смогла сравняться по привлекаемому интересу и образцовости для развития континентального парламентаризма лишь много позднее в XIX веке, была непосредственным продуктом революционных идей национализма. В то время парламенты (ассамблеи / Assemblies) Северной Америки еще представляли собой пеструю коллекцию собраний представителей на местном, региональном уровне и уровне отдельных штатов, чьи претензии на политическое самоопределение и самоуправление были ограничены территориями проживания их избирателей, а федеральному парламенту (конгрессу) в далеком Вашингтоне только предстояло добиться признания своей центральной роли в политической системе Соединенных Штатов Америки. В Англии же, на родине современного парламентаризма, обе палаты, хотя и считали своим долгом представлять общебританские интересы, однако вплоть до больших реформ избирательного права (1867/1884) места в них оставались зарезервированы за закрытым кругом политической элиты, которая ориентировалась в первую очередь на социально-экономические пожелания своих состоятельных, имеющих земельные владения клиентов из числа аристократии и крупной буржуазии.
Иначе дела обстояли в революционной Франции, где представители третьего сословия, вдохновленные идеями аббата Сийеса (1748–1836) и маркиза де Кондорсе (1743–1794), сделали беспрецедентный шаг, объявив себя единственным представительным органом всей французской нации, — что стало сознательным разрывом с американским регионализмом, английским элитаризмом и, прежде всего, французским партикуляризмом. Депутаты единого Национального собрания ясно заявили, что считают себя ответственными не за осуществление особых интересов определенного региона, профессиональной группы, общественного слоя или каких-либо привилегированных групп, а идентифицируют себя как эксклюзивных представителей и голос единой французской нации. Этот голос, в полном соответствии с идеями Руссо, воплощал неделимую общенациональную волю и неделимое общенациональное благо, а значит, и неделимый суверенитет и единство современного французского национального государства.
3.3.3. Монархический конституционализм#
Трансформация представительных органов партикуляристских дворянских и сословных собраний в институты современного национального парламентаризма была теснейшим образом связана с еще одним эпохальным событием в рамках Великой французской революции — принятием по американскому образцу национальной конституции, призванной служить высшей нравственной и правовой инстанцией и источником легитимности любой политической власти. Но если конституции американских штатов (1776–1780) и позднейшая федеральная конституция США (1787) создавали основу для чисто республиканской формы государства, то большинство депутатов французского Национального собрания предпочло закрепить в конституции 1791 года ориентированный на Монтескьё и Великобританию конституционный симбиоз либерального примата правового государства, республиканского парламентаризма и монархического правления. Так была создана первая в мире (поскольку в Великобритании до сих пор нет писаной конституции) конституционная (то есть основанная на конституции) парламентская монархия эпохи модерна. Эта компромиссная модель, результат сложных договоренностей в условиях революционного хаоса, имела двойственный характер, не удовлетворявший в полной мере ни одну из сторон. Для роялистов-реформистов проблема состояла в том, что король, прежде обладавший абсолютной властью, не мог теперь обосновать ее исключительно Божьей милостью, данной ему от рождения, а вынужден был подчиняться некоему сочиненному третьими лицами правовому документу и даже присягать на нем, принимая титул короля французов. Кроме того, король лишался чрезвычайно важных полномочий — права принятия общих законов, главнокомандования войсками и формирования внешней политики. Революционные же республиканцы и руссоисты считали, что существование второго политического центра силы коренным образом подрывало претензию Национального собрания (задуманную как тотальная) на суверенитет и единоличное представительство нации. Это долгое время неразрешимое напряжение в период после 1815 года характеризовало зоны несогласия и конфликтов между политическим либерализмом и консерватизмом и вплоть до Первой мировой войны оставалось одним из определяющих факторов в политической сфере европейских империй и национальных государств, поскольку в большинстве из них по указанию консервативных властей появились (псевдо-)конституции и (псевдо-)парламенты, так что конституционная монархия стала доминирующей формой правления. Многочисленные либеральные восстания и революции, после которых всегда наступали фазы консервативной реставрации, формировали условия для бесконечного круговорота изменений и переписывания конституций. Так, например, во Франции (с 1791 по 1871 год) и в Испании (с 1812 по 1876 год) друг друга сменили, по разным подсчетам, по восемь (!) конституций, каждой из которых вводилась новая политическая система. На этом внутриевропейском поле экспериментов выделялись, прежде всего, конституция Франции 1791 года, испанская Кадисская конституция (1812) и бельгийская конституция (1831) — они стали бесспорными либеральными образцами конституционного права континентальной Европы. При этом европейские конституции XIX века могли весьма значительно различаться по содержанию и силе действия: от письменной кодификации существующих исстари властных отношений до эффективного правового ограничения монархии путем создания национального парламента и фиксации процедур правового государства, индивидуальных политических прав и свобод.
Рис. 13. Монархический конституционализм в Германии XIX века

Источник: автор на основании Frotscher/Pieroth (2019, с. 134 и сл.).
3.3.4. Ограниченное демократическое избирательное право: трансформация в три этапа#
Идея об избрании монарха — главы государства жителями подчиненной ему территории представляла собой для конституционных монархий XIX века невообразимое нарушение табу, которое в конечном счете никогда не практиковалось. Зато, по крайней мере, выборы в национальные парламенты создали возможности для невиданного до тех пор в новейшей истории Европы уровня политического участия населения. Современные исследователи, как правило, говорят в этой связи о постепенной демократизации, происходившей в период после 1800 года в рамках чрезвычайно медленного процесса трансформации, который можно подразделить на три этапа.
Первая трансформация — от сословного к цензовому избирательному праву — имела своим истоком уже упомянутые англоамериканские идеи республиканизма XVII и XVIII веков и получила повсеместную поддержку в континентальной Европе после удостоившихся пристального международного внимания первых выборов во французское Национальное собрание (1791). С того времени уже десятилетиями практиковавшийся в североамериканских колониях подход современного политического права на доступ к выборам и участие в них стал применяться и в Старом Свете: от человека более не требовалось подтверждать определенное происхождение, принадлежность к определенному сословию или наличие определенного титула. Вместо этого единственным критерием становилось его независимое от рождения и положения в обществе право распоряжаться определенным состоянием, наличие определенного имущества и (или) уплачиваемая им определенная сумма налогов. Эта компромиссная модель была результатом договоренности между прежними элитами состоятельных аристократов-землевладельцев и стремящимися подняться по социальной лестнице новыми элитами крупной финансовой и промышленной буржуазии и представляла собой (под легитимизирующей ее национально-либеральной маской) чрезвычайно гибкий, эффективный и неприметно действующий механизм для сохранения господства и дальнейшего недопуска к власти широких слоев населения — тем более что требуемый размер имущества можно было быстро вновь повысить, приняв соответствующий закон. Модель дополнялась рядом прочих механизмов контроля и мер предосторожности: так, выборы президента по передовой федеральной конституции США и депутатов парламента по конституции Франции 1791 года, заслужившей немало восхищенных откликов, проходили только опосредованно, через выборщиков. Далее, в случае Франции критерии имущественного ценза для желающих занять место в Национальном собрании были настолько высоки, что на примерно 4 миллиона потенциальных избирателей (то есть ни много ни мало около 70 процентов мужчин в возрасте старше 25 лет) приходилось лишь несколько десятков тысяч потенциальных кандидатов. В то время как избранные депутаты французского революционного парламента и американских ассамблей в период легислатуры получали финансовую компенсацию расходов (суточное содержание), чем была заложена основа для появления современных профессиональных политиков; во многих европейских странах подобной нормы не существовало, и даже Англия ввела ее только в 1911 году. Вследствие этого подавляющее большинство граждан, имеющих избирательное право, но вынужденных зарабатывать свой доход, де-факто оказались исключены из активной политической деятельности. Кроме того, выборы всегда проходили открыто, так что, принимая индивидуальное решение, избиратель в конечном итоге не мог уйти от социального контроля и социального давления — лишь в 1856 году далекая Южная Австралия впервые провела тайные выборы. Еще одним средством контроля являлось неравное избирательное право (неравенство голосов), наиболее известным примером которого считается закрепленное в конституции Пруссии 1850 года разделение мужского населения на три класса избирателей-налогоплательщиков: в крайней ситуации это могло привести к тому, что крупные предприниматели-промышленники имели в совокупности такую же долю голосов, что и все рабочие вместе.
Рис. 14. Три конкурирующие модели избирательного права в XIX веке

Источник: автор.
Превращение избирательного права, привязанного к имущественному цензу, в доминирующую модель на выборах во вновь созданные палаты и парламенты в Европе XIX века не в последнюю очередь объяснялось страхами, равно свойственными либералам и консерваторам, и их общим желанием дать отпор «примитивной, необразованной и безответственной уличной массе», которая все активнее организовывалась в крупные конфессиональные или социалистические движения, партии и профессиональные союзы. Наглядным выражением такой позиции служат слова немецкого юриста Лео фон Савиньи (1863–1910), написанные им достаточно поздно, в 1907 году:
Голос юноши с его некритичностью и неопытностью молодого возраста, …голос ремесленника…, чей опыт не выходит за пределы самого узкого круга…, голос неимущего, который даже при крушении государства не понесет никакой ответственности, поскольку ему почти нечего терять…, голос поденщика, возможно, давно забывшего за тяжелой отупляющей работой, что ему некогда рассказывала школа о величии и истории Отечества… Да, в море этих голосов огромной массы совершенно потеряется тонкий верхний слой зрелого государственного и социального разумения и того патриотического, государственнического образа мыслей, который черпает свою постоянную силу не из восторга мгновенных настроений, но из убеждений в ценности государства, приобретенных размышлением и опытом.
Фон Савиньи. «Парламентское избирательное право в империи и в Пруссии и его реформа» (1907)
Рис. 15. Прусское трехклассовое избирательное право

Источник: автор.
И все же чем дальше заходили масштабные социально-экономические преобразования второй половины столетия, тем менее становилось возможным сохранять прежнее положение, все ярче проявлялось противоречие между требованием индустриализирующихся европейских наций обеспечить общественное участие в политике и претензией на исключительное право властвовать, которую заявляла немногочисленная буржуазно-аристократическая элита. Так еще до эпохального перелома, отмеченного Первой мировой войной, начался второй этап трансформации, который в конечном итоге привел к переходу от частичного цензового избирательного права к всеобщему избирательному праву для мужчин и закрепил, как требовали некогда депутаты-якобинцы, возглавляемые небезызвестным Максимилианом де Робеспьером, принадлежность к нации в качестве единственного критерия права участия в выборах. Отныне не только участие в политических выборах превратилось в индивидуальное право всех взрослых граждан государства (мужского пола), но и сами выборы поднялись на предпоследнюю ступень на пути к их признанию эксклюзивным инструментом политической легитимации власти, что станет правилом в либеральных республиках и либеральных конституционных монархиях ХХ века.
Хотя формально первыми в Европе всеобщее мужское избирательное право на постоянной основе ввели Франция и Швейцария (1848), однако настоящему прорыву в деле утверждения современного избирательного права граждан способствовали события в Великобритании и США. В то время как Франция переживала, казалось, нескончаемый круговорот революций и реставрации, а избранный в декабре 1848 года президентом Второй Французской республики Луи Наполеон (1808–1873) всего через четыре года объявил себя «императором французов», Британская империя (British Empire), давно уже ставшая морской, колониальной и мировой державой с неоспоримыми позициями, показала себя как родина индустриализации, «мастерская мира», царица свободной торговли и превратилась в наиболее мощную и производительную экономику на земном шаре. В глазах элит и интеллектуалов континентальной Европы она не только дала образец экономического либерализма, который долго еще оставался непревзойденным, но и благодаря своей стабильной, реформируемой и политически успешной модели парламентаризма сменила своего вечного конкурента Францию в статусе архетипа современного политического либерализма.
1860-е годы принесли решающий поворот в развитии политического либерализма на Британских островах. После обширной реформы избирательного права 1832 года (как реакции на французскую Июльскую революцию 1830 года), когда размеры избирательных округов и количество мест для депутатов стали более адекватны действительному числу избирателей и жителей в городах и графствах и состоялся окончательный переход к цензовому избирательному праву — что, впрочем, весьма незначительно увеличило число лиц с правом голоса (с 550 тыс. до 750 тыс.), в 1867 году произошло настоящее потрясение основ и разрушение границ. Вторая реформа избирательного права, которую совместно инициировали либералы и консерваторы, радикально снизила имущественный ценз, так что число британских граждан — обладателей права голоса одномоментно выросло до 2,4 млн. Это означало серьезную трансформацию элитарной системы правления, существовавшей де-факто без изменений со времен «Славной революции» 1688–1689 годов, поскольку коренным образом изменились и правила политической конкурентной борьбы. Ведь отныне, с 1867 года, для завоевания желанного мандата депутата палаты общин было недостаточно привлечь голоса обозримого элитного кружка крупных буржуа и аристократов-землевладельцев — нужно было обращаться к гораздо более широким, разнообразным и менее привилегированным слоям населения. С момента третьей реформы избирательного права в 1884 году, увеличившей количество лиц с правом голоса до более чем 5 миллионов (примерно 60 процентов взрослого мужского населения страны), избирателями стала также рать промышленных рабочих, мелких торговцев, ремесленников и служащих. Пробил час зарождения современных массовых партий, а вместе с тем и современной массовой агитации, современных массовых избирательных кампаний и политизированных современных средств массовой информации, которые будут задавать масштаб и служить образцом для политической жизни Европы конца XIX — начала ХХ века.
Сущностные изменения в британском двухпартийном ландшафте наметились еще в начале 1830-х годов, когда на основании рыхлых политических союзов и элитных кружков вигов и тори сформировались Либеральная (Liberal Party) и Консервативная (Conservative Party) партии, а также окончательно закрепился принцип избрания премьер-министра фракцией большинства в палате общин — хотя бы и против воли короны. После 1867 года превращение партий в истинно массовые организации пошло стремительным темпом: чтобы не отстать от соперников в соревновании за новых членов и слои электората, либералы и консерваторы приступили к созданию прочных организационных структур, написанию единых партийных программ и открытию по всей стране региональных партийных бюро. В исполнении своего мандата каждый депутат теперь де-факто руководствовался не своей совестью и сознательностью, а надличностными интересами партии и был связан фракционной дисциплиной. Одновременно предвыборная борьба велась уже не автономно в отдельных регионах и избирательных округах, а становилась событием национального уровня — с национальными лозунгами, общенациональными программами партий и политическими личностями национального масштаба. Это ускорило появление типа современного ведущего политического деятеля, первыми воплощениями которого в Европе стали либерал Уильям Ю. Гладстон (1809–1898) и консерватор Бенджамин Дизраэли (1804–1881) — оба они долгое время занимали пост премьер-министра Великобритании. Именно Гладстон, который путем отмены гербового сбора и пошлины на газетную бумагу (1861) не только сделал газеты доступными простым людям, но и существенно способствовал их превращению в СМИ, формирующее общественное мнение, может считаться пионером современной массовой агитации и современной предвыборной борьбы в Старом Свете. Его предвыборные поездки и выступления, в которых он обращался преимущественно к электоральным группам, до принятия новых законов о выборах исключенным из политического процесса, принимали чуть ли не демагогические черты, когда он расчетливо заострял формулировки и возбуждал эмоции толпы, — и в то же время означали разрыв с революционной традицией Европы: теперь политические речи звучали не обязательно в эпицентре общественных бурь, на фоне хаоса бунтов и насильственных переворотов, но и в рамках упорядоченной и мирной политической борьбы за большинство голосов избирателей.
Рис. 16. Введение всеобщего избирательного права для мужчин в Европе, Северной Америке и британских доминионах до начала Первой мировой войны (1914)

Источник: автор на основании энциклопедии Брокгауза (1999).
По ту сторону Атлантического океана, в Соединенных Штатах, этот процесс политической трансформации, ведущий к появлению современных массовых выборов, массовых партий, средств массовой информации и массовой агитации, начался еще в 1820-х годах и достиг своей кульминации в период президентства популярного экс-генерала Эндрю Джексона (годы правления 1829–1837, «джексоновская демократия» / Jacksonian Democracy), впрочем, не вызвав особого интереса и отклика в Европе, если не считать имевшего много читателей трактата Алексиса де Токвиля «Демократия в Америке» (1835). Ощутимое снижение имущественного ценза во многих отдельных штатах, что фактически означало введение всеобщего мужского избирательного права, также вызвало небывалую мобилизацию масс и политизацию широких слоев населения, которая выразилась в том, что явка на выборах нередко значительно превышала 80 процентов. К тому же выдвижение кандидатов на пост федерального президента теперь осуществлялось не элитным кругом сенаторов и депутатов в конгрессе в далеком Вашингтоне, а на собиравших множество участников региональных съездах (конвентах / Conventions) и заключительном национальном конвенте соответствующих партий. С переучреждением Демократической партии (Democratic Party, 1828) и ее оппонента Партии вигов (Whig Party, 1833), на смену которой в 1854 году пришла Республиканская партия (Republican Party), во-первых, сформировались первые американские массовые партии, во-вторых, окончательно сложилась и до сих пор характерная для США двухпартийная система — включая весьма спорную практику «поощрять» членов и сторонников победившей на выборах партии должностями и постами («дележ добычи», Spoils System).
Третья и последняя трансформация — от всеобщего мужского избирательного права к всеобщему избирательному праву для взрослых — была запущена в 1860-е годы, когда в Европе и Северной Америке возникли первые буржуазные и социалистические женские организации, которые в ходе развернувшегося около 1900 года в Великобритании суфражистского движения перешли к радикализации и массовой мобилизации, привлекая к себе широкое внимание. Впрочем, введение всеобщего женского избирательного права началось (за немногими исключениями) лишь после Первой мировой войны, продвигалось прежде всего благодаря настояниям социал-демократических рабочих движений и чрезвычайно затянулось — например, в Великобритании до 1928, во Франции до 1944, а в Швейцарии до 1971 года.
-
Перевод на русский язык: Шарль Луи де Монтескьё. О духе законов / пер. А. Матешука. — М.: Мысль, 1999. — С. 137. ↩︎
-
Перевод на русский язык здесь и далее: Руссо Ж. Ж. Об общественном договоре, или Принципы политического права / пер. с фр. А. Д. Хаютина и В. С. Алексеева-Попова // Руссо Ж. Ж. Об общественном договоре. Трактаты / Пер. с фр. — М.: КАНОН-пресс, Кучково поле, 1998. — С. 198. ↩︎
-
Перевод на русский язык: Соединенные Штаты Америки: Конституция и законодательство / под ред. О. А. Жидкова, пер. В. И. Лафитского. — М.: Прогресс, Универс, 1993. — С. 27. ↩︎
-
Перевод на русский язык: Соединенные Штаты Америки: Конституция и законодательство / под ред. О. А. Жидкова, пер. В. И. Лафитского. — М.: Прогресс, Универс, 1993. — С. 25. ↩︎