
Введение#
Формирование фундамента, генезис и утверждение теории#
Все государства, все державы, обладавшие или обладающие властью над людьми, были и суть либо республики, либо государства, управляемые единовластно 1.
Никколо Макиавелли. Государь (1513)
Кто выйдет из этой борьбы победителем — на первый раз или надолго, этого мы не знаем 2.
Ганс Кельзен. Защита демократии (1932)
10 августа 2020 года, ранний вечер. Минск подобен осажденной крепости. Основные подъездные дороги перекрыты, не работают и центральные станции метро. Над городом кружат вертолеты. А по широким магистралям белорусской столицы идут колонны бронетехники и армейских грузовиков с личным составом. На главных площадях, во дворах жилых кварталов и у подъездов домов — скопления людей в черной форме и черных шлемах. Это пресловутый ОМОН, отряды милиции особого назначения. Они в черных берцах, бронежилетах, в руках — серые металлические щиты и дубинки. Поддержку и усиление им обеспечивают обычные милиционеры и солдаты внутренних войск, а также спецподразделения местной тайной полиции (КГБ) и армии, размещенные во всех критически важных пунктах города. На тротуарах выстроились длинные ряды автозаков и маршрутных автобусов, переоборудованных для перевозки задержанных. Интернет мертв.
Когда из окраинных спальных районов в центр, где сосредоточены важные для горожан места, оживленные улицы, площади и парки, все же начинают стекаться люди, чтобы, как накануне, мирно выразить свой протест против явно и массово сфальсифицированных результатов президентских выборов, прошедших 9 августа, к собравшимся внезапно подъезжают серые и черные микроавтобусы. Выскочившие из них мужчины в черных балаклавах, без формы и знаков отличия, набрасываются на демонстрантов, не разбираясь, совершенно произвольно хватают женщин и мужчин и утаскивают их, жестоко избивая. Жертвами этих атак, больше похожих на бандитские нападения, становятся и случайные прохожие, пожилые люди, несовершеннолетние подростки, а также журналисты, фоторепортеры, операторы.
Однако улицы не пустеют — наоборот. У торгового центра «Рига», на проспекте Победителей, у входа на станции метро «Пушкинская» и «Грушевка» собираются первые большие толпы, жители окрестных домов аплодируют протестующим с балконов, водители преграждают своими машинами проезд спецтехнике, демонстранты все громче и настойчивее скандируют «Позор, позор!» и «Уходи!». Теперь в центре начинается настоящая загонная охота на любые группы людей, массовые задержания и аресты. Повсюду в городе слышны одиночные выстрелы, залпы, взрывы. То и дело видны вспышки светошумовых гранат, которые без разбору летят в места скопления людей. Воздух пропитан дымом и слезоточивым газом. Чтобы защититься от града резиновых пуль и сдержать наступающие отряды силовиков, люди начинают сооружать баррикады из мусорных контейнеров, скамеек, поддонов и уличных ящиков для цветов, кое-где в атакующих летят камни, бутылки и петарды. Около 23 часов на перекрестке над станцией метро «Пушкинская» Александр Тарайковский, 34-летний отец семейства, в одиночку выходит, подняв пустые руки, навстречу нескольким десяткам служащих антитеррористического подразделения «Алмаз» и через несколько секунд оседает на тротуар без признаков жизни после прицельного выстрела в грудь.
Тарайковский окажется первым, но не единственным погибшим. А Минск — не единственным местом массовых демонстраций и безудержного насилия со стороны силовиков. Тысячи и десятки тысяч вышли на улицы в Витебске и Гродно, древних городах с богатым культурным и художественным наследием, в промышленных центрах Гомеле и Могилеве, несущих на себе отпечаток советской эпохи, в Бресте, этом важном железнодорожном узле на польско-белорусской границе. И даже в таких небольших городах, как Новополоцк, Молодечно и Жодино, в деревнях и поселках, расположенных на Минской возвышенности, на берегах многоводных притоков Днепра и в озерных Нарочанском и Освейском краях, прошли собрания людей под традиционными белорусскими бело-красно-белыми флагами, с транспарантами и самодельными плакатами.
В результате к ночи следующего дня в городские и региональные больницы по всей стране обратилось несколько сотен пострадавших, причем некоторые с серьезными повреждениями. Контузии, тяжелые ушибы, большие гематомы. Тяжелые повреждения головы, черепно-мозговые травмы и открытые рваные раны. Травмы позвоночника, внутренние кровотечения, переломы рук и ног. В это же время свыше семи тысяч человек ждут своей участи в переполненных сверх всякой меры помещениях для задержанных в районных отделах внутренних дел, региональных изоляторах временного содержания и в наводящем ужас тюремном комплексе в переулке Окрестина в Минске. Подвергаясь жестокому обращению со стороны милиционеров и тюремного персонала, постоянным побоям и унижениям. По нескольку часов на коленях лицом к бело-зеленой бетонной стене, или лежа на полу, иногда друг на друге, или в духоте двух- и четырехместных камер, куда загоняли до нескольких десятков человек. В основном без воды, без еды, без доступа к медицинской помощи. И без возможности передать сообщение родным и близким.
Утром 12 августа, когда, казалось бы, установился покой, а протест был окончательно подавлен, сперва недалеко от Комаровского рынка в Минске, затем в разных местах города и, наконец, во всех регионах страны начали собираться женщины в белых блузках, платьях и пальто, держащие белые розы, гвоздики и герберы. Взявшись за руки, они становятся вдоль улиц в цепи солидарности с жертвами трех ночей насилия. Проезжающие автомобили притормаживают, замедляя все движение, и гудят в знак поддержки. Силовые структуры не вмешиваются. Врачи больницы скорой медицинской помощи и других больниц тоже выходят на тротуары перед своими учреждениями. Позже у них в руках появятся большие фотографии тяжелых травм и увечий, которые были причинены пациентам, женщинам и мужчинам, поступившим к ним за прошедшие дни. Постепенно восстанавливается после блокировки интернета, и по всей Беларуси распространяются бесчисленные видео истязаний и неприкрытого насилия против безоружных и мирных демонстрантов, что вызывает в последующие дни цепную реакцию: служащие спецподразделений и милиции в знак протеста открыто уходят со службы, действующие и бывшие сотрудники силовых органов демонстративно сжигают свою форму или просто выбрасывают ее в мусор. Люди искусства, стипендиаты государственных премий и учащиеся отказываются от полученных ранее наград, возвращая их в учреждения. Работники многих крупных государственных предприятий, в том числе таких экономических гигантов, как легендарный Минский тракторный завод (МТЗ) и солигорский производитель удобрений «Беларуськалий», уходят в стачку и присоединяются к протестующим. Забастовку объявляют также сотрудники железной дороги и государственных театров. Увольняются известные радио- и телеведущие. Под громкие аплодисменты собравшейся перед зданием Белтелерадиокомпании людской массы прекращает работу персонал государственных телеканалов. Финансируемые из бюджета издания открыто пишут в своих интернет-версиях о демонстрациях и репрессиях со стороны властей. Составляются и публикуются петиции, воззвания и открытые письма с требованиями. Взбудораженные жители городов устремляются на площади перед зданиями городских администраций, чтобы потребовать от местного руководства, прокуроров и милицейских начальников публичных объяснений по поводу сфальсифицированных результатов выборов и массовых случаев жестокого обращения. Главное требование — прекратить насилие. По всей стране люди самых разных возрастов следуют примеру минских женщин и выстраиваются в многокилометровые живые цепи. А перед государственной филармонией в Минске женский хор, держа в руках огромные буквы (которые складываются в надпись «У меня украли голос»), исполняет известный чуть ли не каждому в Беларуси религиозный гимн «Магутны Божа» («Могучий Боже»), написанный в 1947 году. Он станет одним из гимнов протестного движения наряду с переведенной на белорусский язык песней «Муры» («Стены рухнут»), которая была сочинена в Каталонии еще во времена борьбы с режимом Франко и подхвачена польским движением «Солидарность» в 1980-е, и перестроечным хитом «Перемен» советской рок-звезды Виктора Цоя. В субботу, 15 августа, в Минске при большом скоплении народа проходят похороны Александра Тарайковского. На следующий день в Беларуси происходят самые массовые выступления за всю историю страны: наблюдатели говорят о более чем 500 тысячах участников.
И Беларусь не единственная в своем роде. Публичный протест тысяч, десятков, а то и сотен тысяч людей, собиравшихся на узких улицах и широких проспектах, у станций метро, торговых центров, памятников, посвященных Великой Отечественной войне, в парках и на площадях Минска, Гродно или Бреста (равно как и судьбу Александра Тарайковского и многих других жертв, зачастую оставшихся безымянными) связан со значительным риском, а нередко и опасностью для жизни. Этот протест нужно рассматривать не только в чисто белорусском контексте, который складывается из разлитого в обществе недовольства опостылевшим многолетним репрессивным правлением Александра Лукашенко, нарастающей стагнацией экономики и бездарным поведением режима в ситуации пандемии COVID-19 и той внезапно вспыхнувшей надежды, оптимистичного настроя, за недели до собственно августовского голосования получивших выражение в свежести и молодой энергии оппозиционной кандидатки Светланы Тихановской и обеих ее соратниц — Марии Колесниковой и Вероники Цепкало («Можем, верим, победим!»). На события в Беларуси следует смотреть в гораздо более масштабном, фундаментальном историческом и мировом контексте, ставя их в один ряд с массовыми протестными акциями и демонстрациями в Алжире, Багдаде, Бейруте, Гонконге, Ереване, Каракасе, Мандалае, Москве, Сантьяго, Хартуме, а судьбы их участников — с историями Неды Ага Солтан (1982–2009), бывшей студентки философии из Тегерана; Мохаммеда Буазизи (1984–2011), нищего торговца фруктами из тунисского городка Сиди-Бу-Зид; Сергея Нигояна (1993–2014), активиста с армянскими корнями из Днепропетровской области на востоке Украины; Хизер Хейер (1985–2017), адвокатессы из университетского города Шарлотсвилля, штат Вирджиния, США; и Малалы Юсуфзай (1997 г. р.), бывшей школьницы и блогерки из долины Сват в Пакистане.

Карта 1. Политические и социальные массовые протесты по всему миру с 2017 года, в которых приняли участие более 100 000 человек
Таким образом, в конечном счете место белорусских событий — в ряду великих региональных и глобальных социальных движений ХХ и ХХI веков; они — неоспоримый образчик того процесса постоянной борьбы, того едва ли разрешимого противоречия, той затрагивающей почти все сферы общественной жизни конфронтации, избежать которой (с момента окончания мировых войн) на деле не способны ни одна нация, ни одно общество, ни одна сколь угодно малая политическая единица и ни один, даже самый удаленный, уголок Земли. И хотя эта борьба по своей сути, несомненно, так же стара, как и само человечество, и потому толковалась и интерпретировалась в самых разных терминах — как борьба исторически сложившихся классов (Карл Маркс), как борьба между традицией и модерном (Макс Вебер) и даже как столкновение цивилизаций (Сэмюэл Ф. Хантингтон), но сегодня никто уже не будет спорить с дуалистическим толкованием, которое дали этой борьбе Никколо Макиавелли (1469-1527) и Ганс Кельзен (1881–1973), сосредоточившись на ее очевидном политическом измерении. Они определили ее как экзистенциальную вражду, ожесточенное противостояние между двумя явным образом конкурирующими социальными и политическими порядками, зарождение и корни которых (по крайней мере, в рамках западного нарратива с XVIII–XIX вв.) принято усматривать в успешном восстании афинских мелких земледельцев и мореходов против могущественных аристократических родов этого античного города-государства и в весьма плодотворном конфликте плебейских слоев, лишенных привилегий, с правящей кастой патрициев в бурно развивающемся Древнем Риме.

(1) Фото вверху/внизу: Массовые протесты против авторитарного режима Януковича в зимние месяцы 2013/2014 года в Киеве, Украина. © Максим Дондюк
Еще в середине 1980-х годов американский теоретик модернизации и транзитолог Сэмюэл Ф. Хантингтон (1927–2008), подвергнутый жесткой критике за свои провокационные тезисы о «Столкновении цивилизаций» (1996), описал эту политическую борьбу (которую современная политология концептуализирует также как борьбу за доступ к власти, за ее структурирование, способ осуществления и границы) как замкнутый цикл, как уже неоднократно повторявшийся в глобальном масштабе подъем волн демократизации, за которым следует откат, фаза дедемократизации. Начало этих циклов Хантингтон отнес к 1828 году, когда в еще молодых Соединенных Штатах Америки вследствие далеко идущих реформ избирательного права («джексоновской демократии») впервые со времен эллинистической Античности вновь более чем «половина» взрослого (белого мужского) населения оказалась непосредственно вовлечена в процесс политических решений. И даже если эта ныне чрезвычайно популярная и часто цитируемая теория скончавшегося в 2008 году интеллектуального лидера американских неоконсерваторов вызывает немало вопросов относительно исторических посылок, на которых она основана, в остальном она подтверждает существование того универсального, базового конфликта, который попавший в опалу высокопоставленный итальянский дипломат Никколо Макиавелли на рубеже Средневековья и Нового времени определил как противостояние государств, управляемых единовластно, и республик, а австрийский юрист конституционного права Ганс Кельзен в начале ХХ века наконец облек в современную терминологию, назвав перманентной борьбой между демократией и автократией.
А вот что именно в Минске, Киеве и Хабаровске, в Тегеране, Тунисе и Алеппо, в Гонконге, Каракасе и Хартуме, а также в бесчисленных других местах на земном шаре конкретно является предметом споров и борьбы и слишком часто становится поводом для изгнания, интернирования, доносов, террора, пыток и убийств — здесь единства во мнениях, похоже, меньше, чем когда-либо. Если даже понятие автократии и авторитаризма не поддается одномерному описанию, как стало очевидным благодаря работам долго преподававшего в США немецко-испанского политолога Хуана Х. Линца (1926–2013), то уж в отношении политического феномена демократии академические ученые и интеллектуалы, ведущие фигуры современной истории политических идей, говорят о просто необозримом спектре теоретических течений, школ и дискурсов. Мы имеем дело с нечеткостью, неопределенностью, расплывчатостью, которая и сейчас проявляется в каждодневных дискуссиях в медийном, публицистическом и общественном пространстве, которая часто затуманивает взгляд и самим непосредственным агентам политических действий.
Рис. 2. Пятиволновая модель Хантингтона: между демократизацией и дедемократизацией

Источник: автор на основании Huntington (1991, с. 26).
При этом по меньшей мере с начала 1990-х годов, момента падения «железного занавеса» и роспуска Организации Варшавского договора, существует выходящий далеко за пределы обществ доминирующего Запада консенсус относительно сущностного ядра этого политического режима, вызывающего столько дискуссий и жестоких схваток. Ведь сегодня никто уже не стал бы всерьез утверждать, говоря о широко цитируемом положении о народном суверенитете, что этот суверенитет проявляется в форме постоянно действующего метафизического разума или неоспоримой единой воли, либо заявлять, что зафиксированные в конституциях многих государств современного мира основные права на жизнь, свободу и собственность представляют собой правовые блага, данные-де лично Богом-Отцом (в понимании христианского деизма) и лишь потому требующие защиты. И одновременно никто не усомнится всерьез, что контроль над политической властью и регулярно открывающаяся возможность мирной смены правительства путем равных, справедливых и свободных выборов, к которым допущено всё взрослое население, в сочетании с такими фундаментальными политическими правами, как свобода слова, печати, собраний и ассоциаций, а также неограниченной монополией избранных субъектов принятия политических решений и представительных органов на управление государством входят в набор ключевых характеристик любой современной либеральной демократии.
Обозначенный здесь лишь в общих чертах и требующий детальной проработки консенсус послужит нам поводом представить на последующих примерно 500 страницах изложение иной, новой истории демократии. Это будет история демократии в том понимании, в каком сегодня это понятие (как самоочевидное и в большинстве случаев нерефлексируемое) встречается нам в договорах, уставах и конвенциях наднациональных организаций, например, ООН, Европейского Союза и Всемирного банка, в протоколах заседаний, декларациях и черновиках выступлений представителей местных, региональных и национальных администраций и депутатов парламентов на всех пяти континентах, а также в воззваниях, аналитических записках и рейтингах, которые составляют неправительственные организации, политические активисты гражданского общества, академические «фабрики мысли» и филантропические фонды на национальном и международном уровне. В том самом понимании, какое оказывается не только конститутивным ядром глобально-политических, экономических, социальных и нравственных систем взаимоотношений, но и детерминирует представление целых народов и обществ о себе.
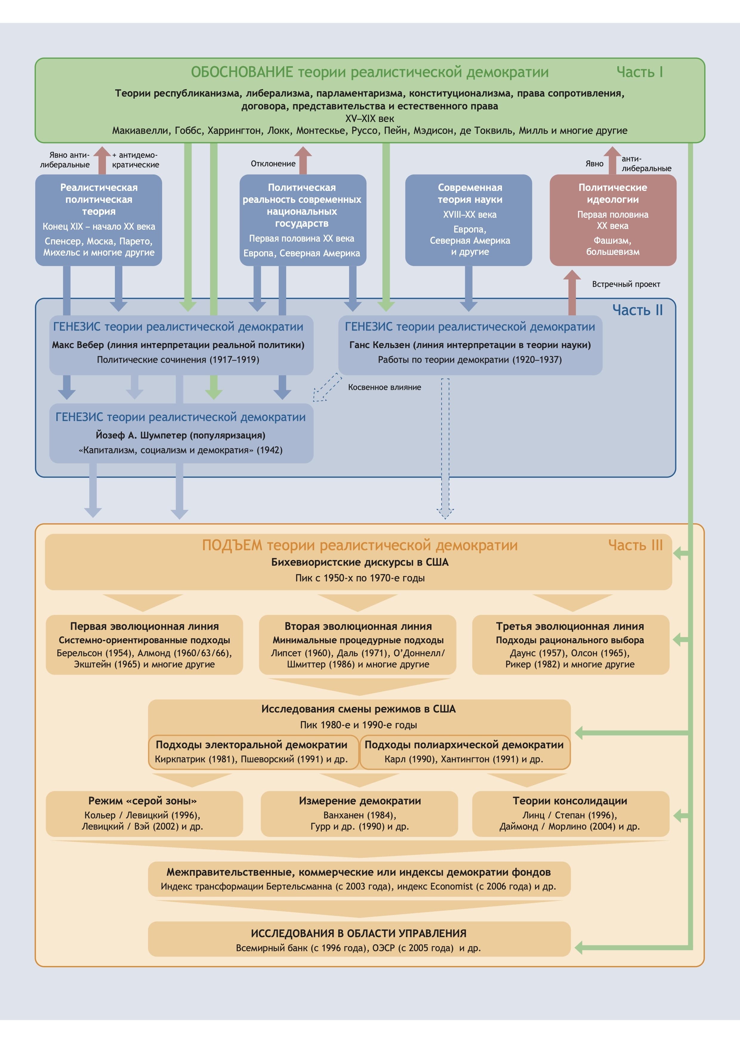
При этом в книге, может быть, и будет изложена не универсальная история демократии, но история формирования фундамента, генезиса и утверждения ее извода, наиболее влиятельного в конце ХХ и начале ХХI века, — история реалистической демократии, а точнее история теории реалистической демократии, которая в современных академических дискурсах до сих пор находилась на положении падчерицы (совершенно диспропорционально, если учесть повсеместную представленность этого варианта политической организации как на местном, так и на глобальном уровне) и вынуждена была довольствоваться статусом маргинального в типологическом плане феномена, которому уделяли то чуть больше, то чуть меньше внимания. Это будет история теории реалистической демократии, которая ищет интеллектуальные истоки ее пока чрезвычайно слабо освещенного генезиса, вопреки расхожему мнению, не в знаменитой 22-й главе вышедшей в 1942 году книги «Капитализм, социализм и демократия» Йозефа А. Шумпетера (1883–1950), а значительно раньше — в политических сочинениях идейный вдохновитель Макса Вебера (1864–1920), полагая, что данная концепция возникла как публицистический «побочный продукт» в условиях густого, тягучего ультранационалистического тумана, который вместе с апокалиптическим ощущением конца старой и начала новой эпохи окутал Европу последних военных лет (1916–1918). Затем она была в решающей мере расширена и дополнена в посвященных теории демократии и правовому позитивизму трудах Ганса Кельзена, еще одного предшественника и товарища Шумпетера, чья интерпретация и защита этого политического режима, объявленного в 1930-е годы мертвым, представляет собой, возможно, наиболее недооцененное интеллектуальное свидетельство антифашистского и антибольшевистского сопротивления своего времени. Описанное в заключающем книгу эпилоге утверждение данной влиятельной концепции демократии вовсе не является, как традиционно пишут в исследованиях, исключительно результатом и наследием многолетней истории рецепции знаменитой модели полиархии (1971) Роберта А. Даля (1915–2014), пожалуй, самого известного и цитируемого теоретика реалистической демократии после Шумпетера. Напротив, этот процесс шел уже с начала 1950-х годов, причем в русле совершенно разных течений, три важнейшие из которых будут представлены в дальнейшем.
Часть I. Формирование фундамента: очерки (пролог)#
Вводная часть, посвященная формированию фундамента теории реалистической демократии, предложит подготовленной аудитории мало явным образом нового материала. Она скорее даст набросанную яркими мазками концентрированную картину истории, которая не подразумевает ни опровержения традиционных оценок, ни отказа от тех укоренившихся на Западе нарративов, которые, по меньшей мере, со времен трех масштабных волн либерализации и демократизации на европейском континенте (1848/1918/1945) и по сей день определяют общественные дискурсы и воспроизводятся в соответствующей обзорной и учебной литературе. Почему так? Потому что эти мифы о происхождении, составляющие основу идентичности, рассказы о революциях, а также (в большинстве случаев избирательно) подобранные политические идеи и теоретические построения в конечном счете представляют собой бесспорный отправной пункт, необходимый фон и конституирующий фундамент для того радикального переосмысления понятия демократии, которое в ХХ веке выразилось прежде всего в разработке теории реалистической демократии.
В свете сказанного тот факт, что пролог начнется именно с «Двух трактатов о правлении» (1689) Джона Локка (1632–1704), публиковавшихся при жизни автора только анонимно, и описания смертельно опасной разобщенности английского общества на исходе XVII века с последующим конструктивным развитием ситуации, объясняется желанием по достоинству оценить исключительное влияние этих феноменов на развитие современной демократии в континентальной Европе и Новом Свете, но главным образом — тем выдающимся местом, которое они занимали в мышлении Макса Вебера и Йозефа А. Шумпетера, восторженных поклонников английского парламентаризма, и таких его ключевых фигур, как Уильям Ю. Гладстон (1809–1898) и Бенджамин Дизраэли (1804–1881). Подобную роль сыграло и революционное движение за независимость и создание конституции США (1774–1788) с его либерализмом, республиканизмом и демократизмом, став впоследствии питательной почвой для бихевиоралистского направления в политологии во главе с его академическими лидерами (Мерриам, Лассуэлл, Лазарсфельд, Берельсон, Истон, Алмонд, Липсет, Даль, Даунс и др.), под влияние которого после Второй мировой войны попал весь мир. То же верно, наконец, и для Великой французской революции (1789–1799), которая благодаря своему колоссальному военному и интеллектуальному влиянию и мощи не только глубоко потрясла, перепахала и заново сформировала европейский континент, но и вместе со своими духовными провозвестниками, в первую очередь Жан-Жаком Руссо (1712–1778), дала решающий импульс для важнейших размышлений Кельзена (о «метаморфозах» демократии), Шумпетера (о «классической доктрине») и многих их последователей.
Как бы то ни было, несмотря на осознанное и понятное стремление сократить материал и сосредоточиться на главном, выбор такого сравнительно позднего момента, с которого здесь начнется рассмотрение истории западной демократии, сопряжен с очевидными недостатками. Так, точками притяжения английской мысли в период «Славной революции» (1688–1689) были интеллектуальные наработки времен кровавой гражданской войны в Англии (1642–1649) и республиканской военной диктатуры Оливера Кромвеля (1653–1658) с их последствиями: «Ареопагитика» (1644) Джона Мильтона, речи Патнейской конференции (дебатов между левеллерами и сторонниками Кромвеля в 1647 г.), «Левиафан» (1651) Томаса Гоббса, «Республика Океания» (1656) Джеймса Харрингтона и, наконец, «Два трактата о правлении» (1679/1689) Джона Локка. Но совершенно ясно, что те новаторские радикально-революционные идеи, которые содержатся в этих источниках, не появились ниоткуда. Представления Нового времени о религиозной терпимости, либерализме, республиканизме, праве на сопротивление, контроле власти, примате естественного права или конституционализме в значительной мере обнаруживаются уже у мыслителей позднего Средневековья, Возрождения, деятелей гуманизма и Реформации, и прежде всего в «Рассуждениях о первой декаде Тита Ливия» (1531) Макиавелли, трех книгах «О праве войны и мира» (1625) Гуго Гроция и политических сочинениях монархомахов-кальвинистов XVI века. Равным образом Англия конца XVII века никак не была первым и единственным местом в Европе Нового времени, где велись подобные политические баталии и достигались важные результаты. Здесь достаточно посмотреть на протестантские Нидерланды или итальянские города-республики, чьи изощренные механизмы разрешения конфликтов и разделения властей также вполне можно было бы представить колыбелью истории «реалистической теории республиканизма» (которую еще предстоит разработать).
В следующих ниже очерках формирования фундамента не будут упомянуты, наконец, те два ключевых феномена европейской Античности с их историей, которые и спустя столетия после своего исчезновения считались и считаются единственными в своем роде, совершенно исключительными явлениями, без которых не обходится ни одно традиционное исследование и ни один из популярных учебников по историографии демократии. Речь идет, во-первых, о продлившемся почти три века и политически вполне успешном эксперименте Афинского полиса, в котором благодаря реформам Солона (594/593 до н. э.), Клисфена (508/507 до н. э.), Эфиальта (462 до н. э.) и Перикла (461-429 до н. э.) всё мужское население (около 40 тысяч свободных жителей), невзирая на различия в доходах, положении и родовой принадлежности, но за исключением иностранцев — трудовых мигрантов и военнопленных-рабов, получило возможность равноправного и активного участия в проходивших почти еженедельно народных собраниях (экклесия). Со времен Перикла народное собрание считалось единственным источником непосредственно осуществляемой неограниченной власти в этом городе-государстве и культурном центре эллинистического мира, сохранявшем свое могущество (Афинский морской союз) вплоть до военного поражения в 322 году до н. э. На постоянные же органы полиса (совет пятисот / архонтат) возлагались лишь организационные и исполнительные функции, из-за чего такие принципы, как разделение властей и представительство, были чужды афинянам в той же мере, что и партии или политические объединения, тем более что политических должностных лиц, приносивших присягу на время пребывания в должности и иногда сменявшихся ежедневно, как и членов суда присяжных (гелиэя) назначали по результатам не выборов, а жеребьевки.
Во-вторых, за пределами рассмотрения останется Римская республика, в фазе наивысшего расцвета являвшаяся мировой державой. Хотя в период непосредственно после основания Рима как города-государства около 510 года до н. э. власть была сосредоточена в руках закрытой аристократической касты состоятельных патрицианских родов, однако уже тогда сложилась продуманная система контроля над правящими: время нахождения в должности высших чиновников (консулов, преторов, цензоров и т. д.), избранных аристократическим собранием в составе 300 человек (сенатом), ограничивалось одним годом, запрещалось занимать более одной должности одновременно и назначать диктатора (лицо с единоличной полнотой государственной власти) на продолжительный срок, кроме того, каждую должность в целях взаимного надзора и контроля занимали два человека. Когда же в последующие десятилетия произошло восстание практически не обладавших до тех пор властью и правами плебеев (ремесленников, крестьян, торговцев и т. д.) против гегемонии патрициев, положившее начало двухсотлетнему периоду острых внутриполитических конфликтов (сословной борьбе), в античной истории произошла абсолютная политическая инновация. Наряду с ночными массовыми выступлениями и коллективным отказом от несения военной службы кульминационной формой сопротивления плебеев стало создание собственных политических институтов вне исходного центра господства, а именно собственного народного собрания (concilium plebis) и должности народных трибунов (tribunus plebis), которые в дальнейшем добились не только постепенного открытия политической системы, позволившего плебеям интегрироваться в нее, но и кодификации обычного права, а также создали механизмы ненасильственного разрешения конфликтов и нахождения компромиссов. И хотя временное завершение сословной борьбы (около 287 г. до н. э.) ознаменовалось не всеобъемлющей политической инклюзией и допуском всего римского населения к участию в принятии решений, а становлением новой более или менее закрытой касты служилой аристократии, состоящей из патрициев и богатых плебеев (нобилитет), до восстания и убийства братьев Гракхов (133 и 121 до н. э.) Рим пережил примерно 150-летний период республиканской стабильности, военных успехов и значительной территориальной экспансии, крупнейшим внешнеполитическим достижением которого стало, пожалуй, формирование охватывающей все слои общества гражданской культуры: добродетельный римский гражданин руководствуется в первую очередь не личными (частными) интересами, не обязательствами перед собственной семьей и сословием, но долгом перед «общественным делом» (res publica) и благом всего государства.
Хотя сегодня вновь идут оживленные дискуссии и споры о том, за какой из этих двух эпохальных и задающих ориентиры на будущее политических моделей следует признать бóльшую влиятельность в перспективе истории идей, однако вплоть до начала Первой мировой войны вопрос считался однозначно разрешенным. Ведь Афины еще в период их существования быстро стали проявлением и воплощением прямого и непосредственного народного суверенитета, господства многих, равных, масс, в общем — господства (kratein) всего народа (demos). А такое народовластие не позднее начала первого тысячелетия от Рождества Христова приобрело неприкрытые отрицательные коннотации в силу того, что Платон (427–348 до н. э.) и Аристотель (384–322 до н. э.) — два недосягаемых авторитета в политической философии для европейского Средневековья и Нового времени — глубочайшим образом презирали Афинский полис времен Перикла. Оба мыслителя считали «демократию» худшей из всех систем политического устройства, поскольку при правлении бедных и необразованных простых людей не только есть опасность утраты политической добродетели, необходимой для стабильности, дееспособности и процветания государства, но и особенно велика угроза, что они станут жертвой манипуляций со стороны представителей интересов народа (demagogos), что окончательно превратит демократию в тиранию. Под впечатлением от этого кошмарного образа, этого сценария катастрофы находились буржуазные революционеры Нового времени и Просвещения, стремившиеся к политическому равноправию с дворянством. Он так же не давал покоя либералам и консерваторам эпохи индустриализации — и в итоге объединил их: слово «демократия» было для них синонимом власти улицы, черни, пролетарско-анархистских полчищ, состоящих из миллионов неимущих рабочих.
Совершенно по-иному воспринимался Рим, чья республиканская модель правления со времен Возрождения и Макиавелли рассматривалась прежде всего через призму интерпретации Полибия, достаточно спорной. Этот влиятельный историограф (ок. 200–120 до н. э.), мысливший в традициях эллинистического полиса, не только определил политическое взаимодействие и баланс сил римских институтов в период расцвета республики (287–133 до н. э.) как смешанную форму правления из монархических, аристократических и демократических элементов в аристотелевском понимании форм правления, но и назвал политическое устройство фактическим фундаментом и основным фактором превращения Рима в мировую державу наряду с четко организованным военным делом. Только за такой смешанной формой Полибий признавал способность разорвать исторический круговорот вырождения и распада чистых форм правления (монархия — аристократия — демократия) и создавать наконец стабильные, мощные и свободные политические общности. Поэтому в экономически процветающих и политически независимых городах-государствах Италии (Флоренции, Генуе, Сиене, Венеции и др.) республика долгое время считалась той самой желательной альтернативой средневековому властному дуализму трона и алтаря. Противники абсолютизма Нового времени также делали ставку прежде всего на республиканскую форму государственного правления, так что в итоге эта концепция приобрела в XVIII и XIX веках радикально антимонархическое звучание и с тех пор термин «республика» стал употребляться как синоним для категорического отрицания принципа наследственной власти императоров, королей и князей.
Часть II. Генезис: порождение модерна (главы 1–3)#
Теория реалистической демократии, несмотря на многочисленные ведущие к ней следы в политических системах и сочинениях Возрождения, Нового времени, Просвещения и XIX века, все же является порождением модерна в полном соответствии с пониманием Вебера, то есть феноменом и творением ХХ века. Эта теория резко отвергает начала формирования своего фундамента как неадекватные современности, признавая, впрочем, их историческую обоснованность и даже вдохновляясь ими. Ее сущностный генезис происходил почти исключительно в немецкоязычном политическом и дискурсивном поле Веймарской республики, на этапах ее внезапного и неожиданного рождения из руин авторитарного кайзеровского государства (Макс Вебер), примерно четырнадцать лет существования под постоянным ураганным огнем политических противников (Ганс Кельзен) и гибели после прихода к власти национал-социалистов (Йозеф А. Шумпетер). Веймарскую республику в Германии можно считать символом эпохи, когда по всей Европе произошло не только преодоление прежней однобокой ассоциации понятия демократии с прямой демократией и его трактовки как отражения Афинского полиса, но и его слияние с идеалом республиканизма и колоссальное улучшение его имиджа.
Это признание ценности и повышение престижа бывшего изгоя среди форм правления в итоге вылилось в избыточное употребление и содержательное размывание термина, когда «демократия» превратилась в сакральное понятие и базовый элемент легитимации для сил всего политического спектра, за исключением сохранивших верность кайзеру монархистов. Если либералы Фридрих Науманн (1860–1919) и Гуго Пройсс (Хуго Прейсс, 1860–1925), а также умеренные социалдемократы Эдуард Бернштейн (1850–1932) и Фридрих Эберт (1871–1925) при этом рассматривали демократическую форму правления в непосредственной связке с принципами правового государства и разделения властей, парламентаризмом и всеобщим равным избирательным правом, то крайне левые и крайне правые, заявляя свои права на этот уже чрезвычайно политизированный к тому моменту термин, использовали его для продвижения таких концепций, как марксистская демократия советов (Роза Люксембург) и демократический централизм большевистского толка (Владимир Ильич Ленин) либо национально-народная гомогенная демократия, исключающая все инородное (Карл Шмитт). В отличие от либеральных оппонентов представители обоих радикальных лагерей считали концентрацию власти и сочетание демократических и диктаторских элементов отнюдь не противоречием, но, напротив, столь же плодотворным, сколь и необходимым симбиозом в интересах осуществления своих кредо и обещаний лучшего будущего.
В рамках генезиса теории реалистической демократии, близкой, несомненно, к либеральной трактовке, в период с 1917 по 1932 год выделились две глобальных линии концептуализации, которые в последующие десятилетия преломились в большом многообразии вариантов рецепции. Первая — это реальнополитическая линия, разработанная Максом Вебером (1917–1919) на основе изначально антидемократического, реалистического понимания государства и политики в трудах Никколо Макиавелли, Томаса Гоббса (1588–1679) и итальянских теоретиков элитизма Гаэтано Моски (1858–1941) и Вильфредо Парето (1848–1923), причем более чем за два десятилетия до новаторской «другой теории демократии» Шумпетера. Вторая — научно-теоретическая линия, разработанная Гансом Кельзеном (1920–1937) с опорой на изначально строго отграниченную от практическополитических вопросов теорию познания Иммануила Канта (1724–1804) и неокантианцев Баденской (Гейдельбергской) и Марбургской школы, — в свою очередь, более чем за два десятилетия до влиятельной парадигмы критического рационализма Карла Раймунда Поппера (1902–1994).
Часть III. Утверждение теории: из Таконика в широкий мир (глава 4 и эпилог)#
Утверждение теории реалистической демократии, наметившееся уже в первые годы после Второй мировой войны, было связано в основном с именем одного человека — Йозефа Алоиза Шумпетера. Встречающееся во многих классических исследованиях определение его вклада как «звездного часа», а то и «коперниканского переворота» в истории демократии, очевидно, можно назвать гиперболизированным, если учесть предысторию времен Веймарской республики, что, впрочем, никак не дает повода сомневаться в ключевой роли и чрезвычайной влиятельности альтернативной концепции «демократического метода», которую Шумпетер изложил, заняв всего несколько страниц книги «Капитализм, социализм и демократия» (1942). Это тем более верно, если вспомнить, что прозвучавшие в свое время весьма провокационно (и отчасти встреченные молчанием) тезисы этого эмигрировавшего еще в 1932 году в США либерально-консервативного оппонента Джона Мейнарда Кейнса (1883–1946) не просто стали местом судьбоносной встречи интеллектуального космоса Старого Света, традиционно формировавшегося в русле государствоведения, и академического мира по ту сторону Атлантики, проживавшего революционные преобразования в социальных науках. На протяжении последующих примерно пяти десятилетий они выступали в качестве бесспорной отправной точки и ориентира для процесса разработки демократической теории, который к началу 1990-х годов привел к повсеместному доминированию и чуть ли не засилью реалистической концепции демократии.
Драматический отток интеллектуалов и представителей академической среды с европейского континента в условиях фашистской оккупационной политики и формирующегося после окончания войны биполярного мирового порядка (1947–1991) создал предпосылки для того, чтобы центр притяжения либеральной политологической мысли сместился на запад, за океан. Поэтому вполне логично, что все три наиболее значимые и авторитетные школы реалистической демократии, представлявшие основные направления эволюции этой теории, сложились в Соединенных Штатах Америки. Речь идет о таких вариантах, как системно-теоретическая концепция, изначально сформулированная в 1954 году Бернардом Р. Берельсоном (1912–1979) с опорой на структурно-функциональное видение мира Толкотта Парсонса (1902–1979) и критику Шумпетером «классической доктрины демократии»; процедурная концепция, которую впервые применил в качестве полноценного объяснительного инструмента в 1956 году Роберт А. Даль, развивая идеи американских отцов-основателей и трактовку Шумпетером демократии как чистой процедуры выбора; и, наконец, деятельностная концепция, обоснованная Энтони Даунсом в 1957 году на базе теории общественного выбора Кеннета Эрроу (1921–2017) и шумпетеровских аналогий между политикой и экономикой.
Рис. 3. Формирование, генезис и утверждение реалистической теории демократии

Источник: автор.
Точно так же, как будет обречена на неудачу любая попытка «окончательно» дать универсальное определение демократии и установить ее место среди других форм политического устройства из-за сопротивления разных академических школ и постоянной «смены научных парадигм» (Т. С. Кун, 1962), невозможно сформулировать и единую дефиницию реалистической демократии. И все же мы в состоянии назвать ряд ее бесспорных существенных признаков и общих черт. Ведь подобно тому, как североамериканские колонисты и революционеры очень быстро осознали, что в условиях борьбы с Королевством Великобритания, не позднее конца 1760-х годов заклейменным как «тирания» и «эксплуататор», для них исключен вариант смешанной формы правления с элементами наследственной монархии, этот фаворит Нового времени, и в то же время на гигантских территориях Нового Света неосуществим проект республики по образцу греческого полиса или итальянских городов-государств, а значит, нужны новые пути и «эксперименты» (Дж. Мэдисон), так и все без исключения теоретики реалистической демократии едины в том, что многовековые концепции в сфере государства и политики мало приспособлены для надлежащего и адекватного реагирования на проблемы и вызовы ХХ и XXI веков. Поэтому теория реалистической демократии отличается значительной амбивалентностью в отношении к «классическим» и «традиционным» демократическим моделям правления, описанным как фундаменты ее формирования. С одной стороны, они считаются естественной реперной точкой и краеугольным камнем для дальнейших построений, с другой же — непременно требуют замены или, по меньшей мере, трансформации, если предполагается преодолеть явное расхождение между старой политической теорией и современной политической реальностью. Свою роль сыграли и исторические контексты возникновения теорий реалистической демократии, переживающих свой непосредственный расцвет прежде всего во времена подъемов демократии (имевших место, например, после каждой из мировых войн и после «холодной войны») или в периоды ее кризисов (как после утверждения фашизма в 1930-х годах и массового авторитарного отката, «реавтократизации» 1960–1970-х). Соответственно, создатели этих теорий понимали их либо как неизбежную коррективу, призванную уберечь демократию от неминуемой гибели (Шумпетер), либо как амбициозный реформаторско-модернизационный проект (Вебер) по имплементации демократических идей Античности и Нового времени, адекватной сегодняшнему времени. В обоих случаях ставится задача существенного усиления демократии. В первом — чтобы снизить ее уязвимость и защитить от тоталитарных и авторитарных противников, прикрыв открытые фланги и уязвимые места за счет избавления от явных ошибок и фантазий. Во втором — чтобы путем приспособления демократической модели к политической реальности не только обеспечить ей стабильность, дееспособность и выживаемость, но и сделать ее способной справляться с теми многообразными политическими, социальными и экономическими вызовами, с которыми сталкиваются сегодняшние национальные государства во все более глобализованном мире.
При этом как раз ранние теоретики реалистической демократии имели непосредственный выход на практическую политику. Так, Макс Вебер, во-первых, являлся одним из основателей и спикером национально-либеральной Немецкой демократической партии, а во-вторых, входил в состав германской делегации на мирных переговорах в Версале и даже изначально рассматривался как кандидат на разработку Веймарской конституции вместо Гуго Пройса. Ганса Кельзена по праву считают отцом действующего и по сей день Федерального конституционного закона Австрийской Республики, принятого в 1920 году; он также около девяти лет был судьей австрийского конституционного суда в Вене. Йозеф А. Шумпетер, в свою очередь, несколько месяцев занимал пост австрийского министра финансов, а затем некоторое время в качестве директора руководил крупным частным банком. И хотя с 1950-х годов преобладающей сферой применения теорий реалистической демократии, без сомнения, была академическая среда, где они стали высокоэффективным инструментом точных сравнительных научных исследований, такая прямая связь с практикой все же сохранилась. Примерами могут служить представители американской транзитологии на ее раннем этапе во главе с Филиппом К. Шмиттером (р. 1936) и Гильермо О’Доннеллом (1936–2011), чьи аналитические работы вполне сознательно писались как руководства к политическому действию для демократических оппозиционных движений, существующих в условиях современных диктатур, или американские же политологи Сэмюэл Ф. Хантингтон и Джин Киркпатрик (1926–2006), которые оказывали определяющее влияние на формирование внешней политики США, входя в состав Совета национальной безопасности при Белом доме в период администрации Картера и Рейгана соответственно.
Следует отметить, что термин «теория реалистической демократии», избранный в данной работе как отправной пункт и общее наименование различных, иногда дополняющих, а иногда и исключающих друг друга вариаций этого специфического типа демократии, не предполагает предпочтения какой-либо определенной ее трактовки или интерпретации. Существующее изобилие атрибуций, отраженных в терминах, будет далее кратко очерчено с опорой на распространенное в современной политологии представление, что в ее предмете исследования следует различать три измерения: содержательное (policy), формальное (polity) и процессуальное (politics). В плане содержательного измерения теории реалистической демократии чаще всего понимаются как почти полная противоположность так называемым нормативным теориям демократии, поскольку в их понятийной базе, как правило, не содержатся явные формулировки относительно «демократических» целей и результатов политики («outputs»), то есть осуществления моральных принципов, ценностей, идей или идеалов, таких как равенство, свобода, справедливость, общее благо, благосостояние и мир. Отсюда происходит термин «ценностно-нейтральная (outputneutrale) теория демократии».
Возможности содержательного самовыражения и требования граждан, широких народных масс («inputs») также обычно остаются за пределами рассмотрения и сводятся к вовлечению последних в демократические институты и процедуры (отсюда наименование «редукционистская», или «минималистская», теория демократии), что является проявлением ярко выраженной сосредоточенности теорий реалистической демократии на формальном измерении. Так, классики данного направления Шумпетер и Даль, к примеру, основное внимание уделяли определенным демократическим процедурам (принятию решений большинством голосов, выборам), посредством которых регулируется доступ к господству и определяются субъекты господства (отсюда «процедурная теория демократии»). Другие теоретики, в свою очередь, подчеркивают необходимость определенного устройства демократических институтов (отсюда «институционалистская теория демократии»), которое, как правило, связано с конкретными методами, техниками правления или условиями функционирования институтов, например, сбалансированной автономией, разделением труда и взаимным контролем государственных органов, относящихся к разным ветвям власти, или политической культурой, соотносящейся с институционализированной формой власти (отсюда «функционалистская теория демократии»).
В рамках процессуального измерения представители концепции реалистической демократии сосредоточены прежде всего на непосредственно воспринимаемом поведении и действиях партий, парламентов, правительств или отдельных политических акторов в процессах кооперации, сосуществования, конфликта, привлечения политических сторонников и конкурентной борьбы за политические должности (отсюда «элитистская теория демократии»). Взгляд исследователей обращен главным образом на реальный ход политических событий, который у разных авторов интерпретируется как борьба за власть (Вебер) или как взаимодействие между рациональными акторами (Даунс), эгоистически настроенными на максимизацию выгоды (отсюда «реалистическая теория демократии»; здесь — как конкретный вариант в древе теорий под общим названием теорий реалистической демократии).
Наконец, в зависимости от того, выводится ли содержание той или иной разновидности теорий реалистической демократии путем математической дедукции из определенных предпосылок, аксиом и формул или же формулируется на основе индуктивного анализа масштабного набора эмпирических данных (обычно из многих тысяч элементов), различают также «аналитические (формальные)» и «эмпирические теории демократии». Термин «дескриптивные теории демократии» отсылает, опять-таки, к чисто описательному, безоценочному характеру выделения типов реалистической демократии, для чего может привлекаться как малое («минимальное»), так и большое («максимальное») количество дефиниционных критериев. Первый случай характерен прежде всего для сегодняшней транзитологии, второй в большей мере свойствен современным исследованиям политической консолидации и государственного управления (governance).
Особой приметой почти всех теорий реалистической демократии является ярко выраженная склонность их создателей к междисциплинарности: они никогда не видели себя исключительно теоретиками демократии, но в первую очередь социологами (Вебер, Лазарсфельд, Берельсон), экономистами (Шумпетер, Даунс), специалистами по государственному праву (Кельзен, Тома, Радбрух) или же собственно политологами (Даль, О’Доннелл, Шмиттер). Начавшаяся в конце 1940-х годов бихевиоралистская революция по своей сути также вышла далеко за рамки и без того широко задуманного симбиоза социальных, экономических, психологических и политологических контекстов и привела к масштабной интеграции в исследовательскую практику математических и естественнонаучных предпосылок, методов и теорий.
Рис.4. Варианты реалистической теории демократии

Источник: автор.
В академической литературе в адрес теории реалистической демократии нередко звучат упреки в пропаганде бессодержательного формализма, выхолащивании истинной сущности демократии и даже в антидемократизме. Решать, верна ли (и насколько) эта критика или все же трезвая, нейтральная сосредоточенность на чистых процедурах, политических техниках и системах институтов более отвечает воплощению великих западных идей равенства, свободы, справедливости, солидарности, общего блага, благосостояния и мира, чем может показаться на первый взгляд, в конечном счете предстоит самим читательницам и читателям после знакомства с данной книгой, посвященной формированию фундамента, генезису и утверждению этого несомненно неоднозначного типа демократии.
Неда Ага-Солтан (1982–2009)#
Примерно за одиннадцать лет и два месяца до событий в Беларуси над крышами иранской столицы Тегерана ежевечерне раздавалось распространенное во всем исламском мире молитвенное восклицание «Аллаху акбар» («Аллах велик!»), с которым обращались друг к другу совершенно незнакомые люди. Однако это была не молитва. Это был знак протеста и солидарности. Знак сопротивления в высшей степени коррумпированной религиозной фундаменталистской властной элите страны. Знак сопротивления, ставшего неудержимым после очевидно сфальсифицированных выборов президента 12 июня 2009 года и выразившегося в том, что миллионы людей в Тегеране и других частях исламской республики на протяжении месяцев выходили на улицы, подвергая себя немалому риску. Люди всех возрастов и социальных слоев, которые выступали под зелеными знаменами, в зеленых шарфах, с зелеными головными повязками и браслетами в поддержку «официально» проигравшего оппозиционного кандидата Мир-Хосейна Мусави (р. 1942), требуя проведения повторных выборов. Это были крупнейшие массовые демонстрации со времен Иранской революции 1979 года. Тысячи человек были арестованы, десятки после показательных процессов приговорены к смертной казни. Не меньше людей погибло прямо на улицах Тегерана, когда верные режиму члены Корпуса стражей исламской революции и ополчения «Басидж» стреляли в толпу демонстрантов. Среди погибших оказалась и 26-летняя Неда Ага-Солтан, бывшая студентка философии в Исламском университете Азад, умершая ранним вечером 20 июня 2009 года на руках своего учителя музыки от пули, попавшей ей в грудь. Видеозаписи предполагаемой расправы с ней, сделанные на мобильный телефон, стремительно распространились по социальным сетям, сделав Неду Ага-Солтан лицом и символом массовых протестов, часто именуемых также «Зеленым движением», не только в Иране, но и во всем мире.
Мохаммед Буазизи (1984–2011) и Хамза аль-Хатиб (1997–2011)#
Спустя немногим более года после силового подавления выступлений в Иране, 17 декабря 2010 года, 26-летний тунисец, торговец фруктами Мохаммед Буазизи, движимый отчаянием и протестом против полицейского и бюрократического произвола, пришел к зданию региональной администрации в городе Сиди-Бу-Зид, что в четырех часах езды на автомобиле на юг от города Туниса, облил себя бензином и поджег. Вскоре сотни молодых людей и торговцев собрались в Сиди-Бу-Зиде на спонтанную акцию протеста. Изображения его тяжелых ожогов и его борьбы со смертью в больницах Сфакса и Бен-Аруса разлетелись благодаря социальным медиа и популярному арабскому телеканалу «Аль-Джазира» по всей стране. Когда 4 января 2011 года Мохаммед Буазизи все же скончался от полученных травм, тысячи и десятки тысяч человек уже протестовали по всему Тунису против репрессивного полицейского режима Зин аль-Абидина Бен Али (1936–2019) и давних перекосов в экономике. 340 человек погибли — прежде всего от пуль полиции. Военные отказались повиноваться приказам, и не прошло и десяти дней, как 14 января 2011 года Бен Али бежал в Саудовскую Аравию. Из Египта, где спустя несколько дней после смены режима в Тунисе сотни тысяч также вышли на улицы, приближая скорое завершение тридцатилетней военной диктатуры Хосни Мубарака (1928–2020), массовые протесты и демонстрации разлились почти по всему региону арабского языка и культуры, охватили страны Магриба — Алжир, Ливию и Марокко, страны Машрика — Иорданию, Ирак и Сирию, а также значительную часть Аравийского полуострова — Бахрейн, Йемен и Саудовскую Аравию. Началось политическое землетрясение, настоящая смена эпох, исход которой, впрочем, оказывался самым разным. В Сирии через четыре дня после свержения Хосни Мубарака, 16 февраля 2011 года, группка детей и подростков сделала на стене школы в южносирийском городе Даръа граффити с лозунгом, который в те дни Арабской весны гремел по всему арабскому миру: «Al-shaab yurid isqat al-nizam» («Народ хочет падения режима»). Они были арестованы и бесследно исчезли на несколько недель — точно так же, как многие сотни и тысячи других сирийцев. Среди них был и 13-летний Хамза аль-Хатиб, тело которого сотрудники сирийской тайной полиции передали его родителям после нескольких недель неизвестности — изуродованным, с очевидными следами жестоких пыток. Мальчик стал символической фигурой для мирных массовых протестов в регионе от Алеппо до Даръа, длившихся месяцы, прежде чем в конце июля 2011 года военнослужащие, дезертировавшие из войск режима Асада, создали Свободную сирийскую армию. Разразилась кровавая гражданская война, количество жертв которой к 2021 году превысило, вероятно, 500 тысяч человек, вызвавшая катастрофический поток беженцев, крупнейший с момента окончания Второй мировой войны.
Юрий Вербицкий (1963–2014) и Сергей Нигоян (1993–2014)#
Почти ровно через три года после смерти Буазизи, 21 января 2014 года, 50-летний Юрий Вербицкий, кандидат наук, геофизик и страстный альпинист, уроженец западноукраинского Львова, был в 4:30 утра на глазах у лечащего врача похищен группой мужчин в черном из палаты Александровской центральной клинической больницы Киева, а спустя примерно тридцать часов найден мертвым в перелеске у села Гнедин, в окрестностях украинской столицы, — окоченевший труп со связанными клейкой лентой руками, с несколькими переломами ног и множественными гематомами и кровоподтеками на руках, спине, животе и голове.
До того как из-за травмы глаза ему пришлось обратиться в приемный покой Александровской больницы, он с несколькими тысячами своих соотечественников (в их числе был и 20-летний Сергей Нигоян с Днепропетровщины) при минус 11 градусах по-прежнему не уходил из центра, с улицы Грушевского и просторной Площади Независимости (Майдан Незалежності), выражая несогласие с неподписанием Соглашения об ассоциации с Европейским Союзом и назначением досрочных выборов президента. Несмотря на многочисленные случаи насилия со стороны милиции, на протяжении более чем двух месяцев — до середины января 2014 года — массовые протесты и демонстрации протекали совершенно мирно, однако в последующие дни и недели начались стычки, и эскалация зашла так далеко, что из рядов подразделения особого назначения «Беркут» и с крыш домов вокруг Майдана по демонстрантам начали стрелять боевыми патронами. Первой жертвой стал безоружный Сергей Нигоян — он получил смертельное ранение на улице Грушевского. Всего до окончательного свержения действовавшего правительства Украины и бегства Виктора Януковича (р. 1950) ранним утром 22 февраля 2014 года на армейском вертолете в Россию погибло 127 человек (в том числе, как предполагается, 18 милиционеров), свыше 1900 человек получили травмы и ранения (из них, вероятно, несколько сот милиционеров). Вербицкий и Нигоян стали для всей страны воплощением этих многочисленных жертв — погибших на Майдане, бесследно исчезнувших или жестоко избитых верными режиму силовиками.
Малала Юсуфзай (р. 1997)#
Малале Юсуфзай было одиннадцать лет, когда с поддержкой отца, директора местной школы, она начала вести блог для Британской радиовещательной корпорации (Би-Би-Си), рассказывая в дневниковых записях о своей повседневной жизни в долине Сват на севере Пакистана. О ежедневных случаях насилия, нападках и угрозах со стороны усиливающегося движения «Талибан», которым подвергались прежде всего девочки и женщины. О запретах, закрытии, а то и подрывах школ для девочек в провинции. О своих страхах, заботах и надежде на вмешательство центрального правительства. За короткое время она стала в Пакистане видной персоной. Малала выступала с докладами, давала интервью и была желанной гостьей на ток-шоу. Три с половиной года спустя, 9 октября 2012 года, камуфлированные бойцы радикального исламистского «Талибана» остановили школьный автобус, на котором ехала девочка, и в упор выстрелили ей в голову и шею. Несмотря на тяжелые ранения, она выжила. Переехав в Англию, Малала стала всемирным символом борьбы против религиозного экстремизма за свободный доступ девочек и женщин к образованию. В 2014 году она получила Нобелевскую премию мира. В 2017 году Организация Объединенных Наций назначила ее посланником мира ООН.
Хизер Хейер (1985–2017)#
В августе того же года в Шарлотсвилле — уютном городке в штате Вирджиния на восточном побережье США, примерно за 11 тысяч километров от Мингоры, где родилась Малала Юсуфзай, в один из пятничных вечеров несколько сот приверженцев правоэкстремистских и неофашистских группировок (таких как движение альтернативных правых, Ку-клукс-клан, «Авангард Америки») собрались на факельное шествие под девизом «Unite the Right» («Объединим правых») в знак протеста против сноса конной статуи Роберта Э. Ли (1807–1870), генерала армии южных штатов в Гражданской войне и неоднозначной исторической фигуры. Это было одно из крупнейших выступлений представителей праворадикального спектра в новейшей истории Соединенных Штатов. Еще в тот же вечер начались и в первой половине следующего дня продолжились контрдемонстрации и стычки с правыми (иногда с применением насилия), организованные активными студентами, правозащитниками и представителями религиозных групп — среди них была и 32-летняя помощница адвоката Хизер Хейер. Когда наконец к середине дня в субботу, 12 августа 2017 года, собравшиеся начали расходиться и ситуация, казалось бы, успокоилась, 20-летний водитель, предположительно правый экстремист, на высокой скорости направил свой серебристо-серый «додж» на группу контрдемонстрантов. 35 человек получили ранения. Хизер Хейер скончалась от травм в тот же день — и стала в США символом гражданского сопротивления правопопулистским и правоавторитарным движениям, которые вновь усиливаются также и в других регионах западного мира.